2018-06-06 13:50:34
来源:互联网
RFID是一种非接触的自动识别技术。目前,RFID虽然得到了巨大的发展,但对于远程的RFID还是存在着传输距离、防碰撞算法等一些问题。本文通过对RFID技术原理、特点、应用,让读者更好的了解这个技术。
远程RFID原理
1 )远程RFID的组成
在探讨远程RFID的原理之前,我们必须先要研究一下RFID的组成。RFID的系统包括以下3个部分:电子标签(TAG)、读写器(Reader)和计算机及其应用软件。电子标签主要由内置天线和电路芯片组成的,功能是与射频天线之间完成通信;读写器主要由天线、控制单元、射频收发前段和通信接口这四个部分组成的,主要功能是读取或写入电子标签的信息;计算机和应用软件的功能则是通过读写器的通信接口而连接外部计的算机,或者是连接上位机主系统,从而实现数据的交换。
2 )远程RFID的工作原理
读写器(Reader)与电子标签(TAG)组成了应答器(Transponder),其工作原理是。Reader发射一特定频率的无线电波能量给Transponder用以驱动Transponder电路将内部的数据送出,此时Reader便依序接收解读数据,送给应用程序做相应的处理。
远程RFID系统的特点
目前无源远距离远程RFID系统有两种工作频段UHF和2.45 GHz。无源超高频系统的读写距离可以长达十米以上,比2.45 GHz系统要远很多,因此已经成为了远程识别系统的主流部分。其优点主要有以下几点:
1)实时性:可以实时响应,自动读出ID号,得到其信息;
2)防伪性:形成的微波标示是不可伪造、更改和不可复制的;
3)联网性:通过计算机的网络对物流进行监控;
4)准确性:读出信息的准确率非常高,可以高达99.99%;
5)低成本:使用时,只需要数元;
6)可靠性:适应恶劣环境条件,如:多尘、潮湿等;
7)寿命长:使用时不需要电池,只需无源卡,并且终身免维修;
由于远程RFID系统采用的是无线传输模式,无线环境又极其复杂,因此有很多因素都会影响远程RFID系统读写距离,主要有如下几方面:
1)影响射频卡读写距离的因素是读写器的RF输出功率、反射的能量和射频卡的功耗、读写器的接收的能量和接收灵敏度;
2)影响上述指标的是射频卡天线的有效接收和反射截面积,读写器的接收天线有效面积;
3)在视场范围同样的条件下,当频率升高时,无源RFID系统的作用距离就会减小。、
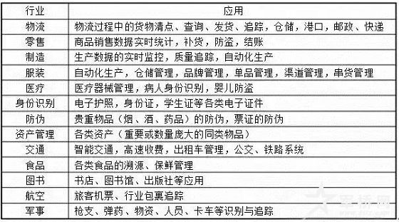
RFID技术的应用
RFID应用十分广泛,已经在国内的金融支付、身份识别、交通管理、军事与安全、资产管理、防盗与防伪、金融、物流、工业控制等领域的应用中取得了突破性的进展,并在部分领域开始进入规模应用阶段。三胜咨询顾问张祥光表示,随着RFID 技术的进一步成熟和成本的进一步降低,RFID技术开始逐步应用到各行各业中。

(1)高速公路收费及智能交通系统
高速公路自动收费系统是射频识别技术最成功的应用之一。
目前中国的高速公路发展非常快,地区经济发展的先决条件就是有便利的交通条件,而高速公路收费却存在一些问题,一是交通堵塞,在收费站口,许多车辆要停车排队交费,成为交通瓶颈问题;二是少数不法的收费员贪污收取的过路费,使国家蒙受了财政收入损失。
REID技术应用在高速公路自动收费上能够充分体现该技术的优势。在车辆高速通过收费站的同时自动完成缴费,解决了交通的瓶颈问题,提高了车行速度,避免了拥堵,提高了收费计算效率,同时可以解决收费员贪污收取的过路费的问题。
(2)生产的自动化及过程控制
RFID技术因其具有抗恶劣环境能力强、非接触识别等特点,在生产过程控制中有很多应用。通过在大型工厂的自动化流水作业线上使用RFID技术,实现了物料跟踪和生产过程自动控制、监视,提高了生产效率,改进了生产方式,降低了成本:
在生产线的自动化及过程控制方面,德国BMW公司为保证汽车在流水线各位置准确地完成装配任务,将RFID系统应用在汽车装配线上。而Motoro 1 a公司则采用了RFID技术的自动识别工序控制系统,满足了半导体生产对环境的特殊要求,同时提高了生产效率。
(3)车辆的自动识别以及防盗
通过建立采用射频识别技术的自动车号识别系统,能够随时了解车辆的运行情况,不仅实现了车辆的自动跟踪管理,还可以大大减少发生事故的可能性,并且可以通过射频识别技术对车辆的主人进行有效验证,防止车辆偷盗发生,在车辆丢失以后可以有效寻找丢失的车辆。
采用射频识别技术可以对道路交通流量进行实时监控、统计、调度,还可以用作车辆闯红灯记录报警,被盗(可疑)车辆报警与跟踪,特殊车辆跟踪,肇事逃逸车辆排查等。据报道,英国计划在汽车上安装射频芯片,行驶超速时将被自动“举报”。
(4)电子票证
使用电子标签来代替各种“卡”,实现非现金结算,解决了现金交易不方便也不安全以及以往的各种磁卡、IC卡容易损坏等问题。同时电子标签用起来方便、快捷,还可以同时识别几张电子标签,并行收费。
射频识别系统,特别是非接触IC卡(电子标签)应用潜力最大的领域之一就是公共交通领域。用电子标签作为电子车票,具有使用方便、可以缩短交易时间、降低运营成本等优势。
1996年1月韩国在首尔的600辆公共汽车上安装射频识别系统用于电子月票,实现了非现金结算,方便了市民出行。而德国汉莎航空公司则开始试用射频卡(电子标签)作为飞机票,改变了传统的机票购销方式,简化了机场入关手续。
(5)货物跟踪管理及监控
射频识别技术为货物的跟踪管理及监控提供了方便、快捷、准确的自动化技术手段。
以射频识别技术为核心的集装箱自动识别,成为全球范围内最大的货物跟踪管理应用。将记录有集装箱位置、物品类别、数量等数据的电子标签安装在集装箱上,借助射频识别技术,就可以确定集装箱在货场内的确切位置。系统还可以识别未被允许的集装箱移动,有利于管理和安全。
在货物的跟踪、管理及监控方面,澳大利亚和英国的希斯罗机场将射频识别技术应用于旅客行李管理中,大大提高了分拣效率,降低了出错率。在几年前,欧共体就要求从1997年开始生产的新车型必须具有基于射频识别技术的防盗系统。目前我国铁路部门也计划推广行包自动追踪管理系统,但真正应用还要假以时日。
(6)仓储、配送等物流环节
将射频识别系统用于智能仓库货物管理,可以有效地解决仓库里与货物流动相关的信息的管理,监控货物信息,实时了解库存情况,自动识别货物,确定货物的位置。
(7)邮件、邮包的自动分拣系统
射频识别技术已经被成功应用到邮政领域的邮包自动分拣系统中,该系统具有非接触、非视线数据传输的特点,所以包裹传送中可以不考虑包裹的方向性问题。另外,当多个目标同时进入识别区域时,可以同时识别,大大提高了货物分拣能力和处理速度。另外,由于电子标签可以记录包裹的所有特征数据,更有利于提高邮包分拣的准确性。
(8)动物跟踪和管理
射频识别技术可以用于动物跟踪与管理。将用小玻璃封装的电子标签植于动物皮下,可以标识牲畜,监测动物健康状况等重要信息,为牧场的管理现代化提供了可靠的技术手段。在大型养殖场,可以通过采用射频识别技术建立饲养档案、预防接种档案等,达到高效、自动化管理牲畜的目的,同时为食品安全提供保障。
在动物的跟踪及管理方面,许多发达国家采用射频识别技术,通过对牲畜个体识别,保证牲畜大规模疾病爆发期间对感染者的有效跟踪及对未感染者进行隔离控制。
(9)门禁保安
未来的门禁保安系统都可以应用电子标签,一卡可以多用,比如做工作证、出入证、停车证、饭店住宿证甚至旅游护照等。使用电子标签可以有效地识别人员身份,进行安全管理以及高效收费,简化了出入手续,提高了工作效率,并且有效地进行了安全保护。人员出入时该系统会自动识别身份,非法闯入时会有报警。安全级别要求高的地方,还可以结合其他的识别方式,将指纹、掌纹或颜面特征存入电子标签。
(10)防伪
伪造问题在世界各地都是令人头疼的问题,现在应用的防伪技术如全息防伪等同样会被不法分子伪造。将射频识别技术应用在防伪领域有它自身的技术优势,它具有成本低而又很难伪造的优点。电子标签的成本相对便宜,且芯片的制造需要有昂贵的工厂,使伪造者望而却步。电子标签本身具有内存,可以储存、修改与产品有关的数据,利于进行真伪的鉴别。利用这种技术不用改变现行的数据管理体制,唯一的产品标识号完全可以做到与已用数据库体系兼容。