2018-11-12 11:06:46
来源:军民融合产业联盟
第三届中国创新挑战赛暨中关村第二届科技军民融合专题赛分赛将在西北旺中关村军民融合协同创新中心举行拉开序幕。
尊敬的嘉宾,
为深入贯彻军民融合发展战略和创新驱动发展战略,引导创新主体开展前沿关键技术研发,参与武器装备科研生产和维修保障,促进优秀军民两用技术成果转化运用和产业化,着力构建中关村科技军民融合协同研发体系示范和军方需求发布引导民参军窗口,举办第三届中国创新挑战赛暨中关村第二届科技军民融合专题赛。
第三届中国创新挑战赛暨中关村第二届科技军民融合专题赛分赛将于11月13日(12:30-13:30签到)在北京组织分赛。联盟承办的分赛区包括新能源与动力装置、技术应用场景设计、其他领域,共3个领域47个需求,届时将会邀请相关军队、军工专家列席各分会场,现场对接评审,观摩比赛,参加互动提问等。

各解决方案提供方:经对提交的解决方案初审,并报专题赛组委会领导批准,定于 2018 年11月13 日、14日、15日,在北京组织分赛。有关事项通知如下:
一、组织形式
坚持服务融入挑战宗旨,分赛采取解决方案提供方与评委现场对接评审的形式组织。解决方案提供方 2-3 名代表到分赛现场参加对接评审,包括解决方案陈述(PPT 讲解、实物展示或视频演示)、专业问答、现场打分等环节。解决方案提供方如不能来现场,评委将直接对纸质方案评审打分。评委由专题赛专家委员会专家与需求方专家担任。相关军队、军工专家列席各分会场,观摩比赛,参加互动提问。为做好服务对接和宣传推介,各分赛区组织参赛技术产品展。
二、组织方法
中关村联创军民融合装备产业联盟赛区
1.时间:2018年11月13日(周二)。
2.地点:中关村(永丰)军民融合协同创新中心,
地址:北京市海淀区永丰开发区丰智东路3号(原北京加维)。
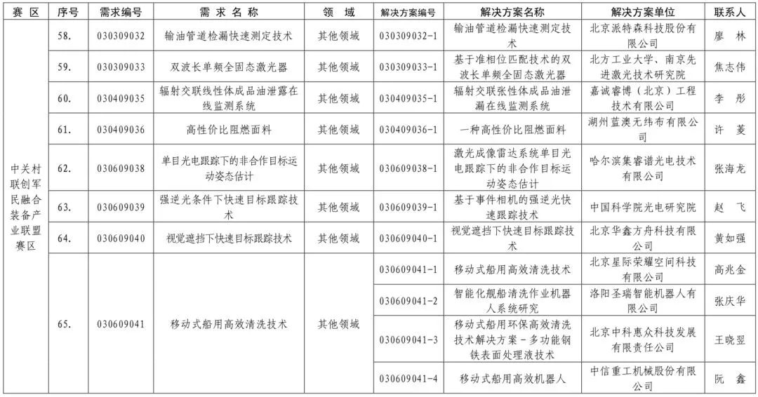
3.领域:新能源与动力装置、技术应用场景设计、其他领域,共3个领域47个需求(需求编号:030207007 至030409042)。
4.联系人:刘晨曦 13311017037,程鹏 15650798181。
*初审结果见附件 1,具体安排见附件 2。
三、有关事项
(一)对接评审材料准备。
1、解决方案陈述需 PPT 配合,汇报时间12分钟以内,汇报内容主要包括:简要自我介绍,需求名称和对需求简要理解,解决方案内容及核心技术,简要总结解决需求哪些问题、应用前景、自主可控情况等。
2、如有实物或视频录像可在评审现场演示。
3、请在专题赛官网更新最终版解决方案 PPT(不得涉密),以便专家评审使用。
4、已寄送出的纸质版解决方案如有修改,请带最新版1式5份现场发评委专家。
5、如有特别补充说明材料可现场发评委专家,评审结束后自行收回。
(二)布展要求。
布展不收费用,分赛区提供展位展台,请自行携带展品、易拉宝等宣传材料布展,请提前与分赛区联系。
(三)报到要求。
提前30分钟到分赛区准备,核对单位、身份信息,领取秩序册和参赛证。如自驾车前往,请用A4 纸打印“中关村专题赛”,置于右窗下。
(四)参赛回执。
请与所属赛区联系沟通后,11月5日前将参赛回执报所属赛区,并电话与赛区联系人确认。
*赛事不收费用,参赛者交通、食宿费用自理。如需协助联系住宿,请提前与分赛区联系。赛事动态信息将通过中关村科技军民融合专题赛官网“赛事动态”、中关村科技军民融合挑战赛公众号、专题赛挑战群(中关村 2018)微信群进行通知公告,请及时关注查询。
第三届中国创新挑战赛暨中关村
第二届科技军民融合专题赛组委会
2018 年 10 月 29 日
(联系人:陈建荣 010-53822878)
*附件:
1.专题赛解决方案初审通过名单
2.分赛对接评审工作安排
3.专题赛解决方案评审打分表
4.参赛信息回执表
5.解决方案介绍 PPT 首页格式
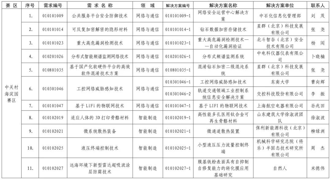
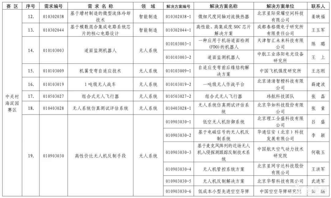
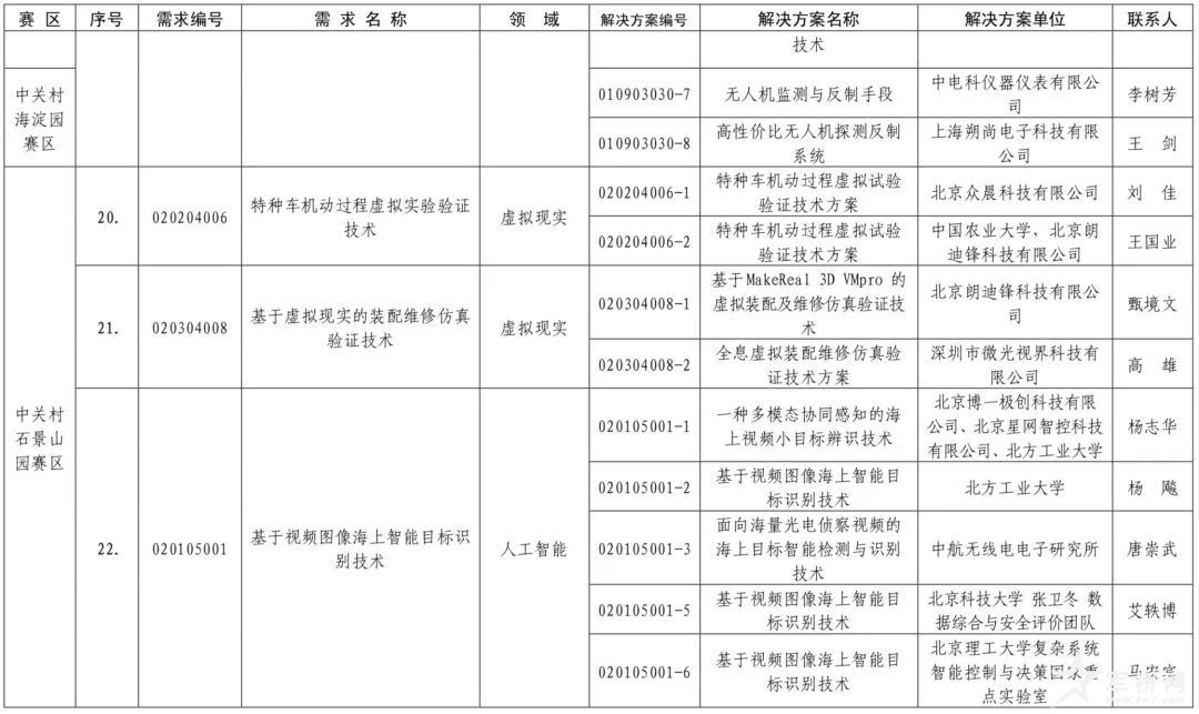
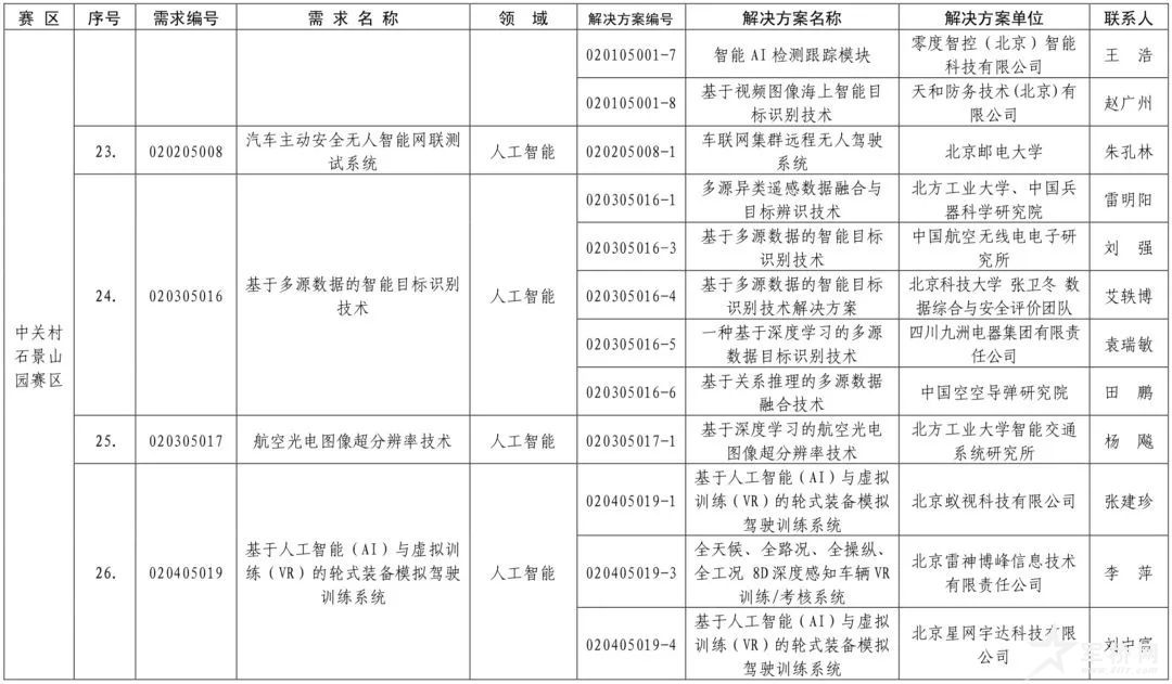
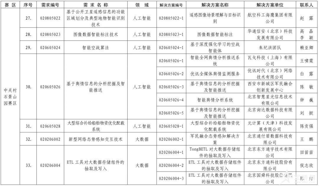
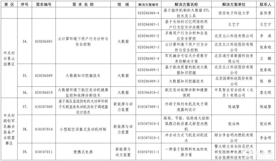
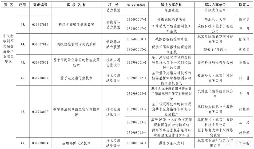
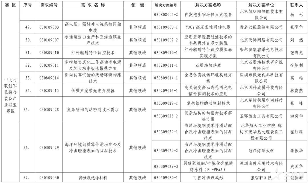
附件一 专题赛解决方案初审通过名单










附件二 分赛对接评审工作安排
中关村联创军民融合装备产业联盟赛区
11 月 13 日(周二)09:30-11:30
布展。解决方案提供方携带展览实物、 易拉宝、宣传材料,到比赛现场二层东展览区布展。展位面 积和水电保障等需求请在参赛回执表注明。
13:00-13:30
签到,领取参赛秩序册、证件。
13:30-14:00
专家集中观展。
14:00-14:15
专家召开对接评审预备会。
14:20
开始,组织对接评审,评审对接分会场和时间顺序安排
见当日参赛秩序册。
18:00-18:30
专家召开碰头会。
对接评审流程
1.解决方案提供方介绍解决方案主要内容(12 分钟内)。可结合试验影像视频、实物演示和 PPT 等方式介绍。
2.专家针对解决方案提问,提出指导意见。
3.交流互动。解决方案提供方、专家评委、专家观摩团
随机提问,交流互动。
4.专家打分。
附件 3 专题赛解决方案评审打分表
解决方案编号:
解决方案名称:
解决方案单位:
需求名称及编号:
评审专家签字:

专题赛应用场景设计方案打分表
解决方案编号:
解决方案名称:
解决方案单位:
需求名称及编号:
评审专家签字:

附件 4 参赛信息回执表

附件5 解决方案介绍 PPT 首页格式(16:9)

第三届中国创新挑战赛暨中关村第二届科技军民融合专题赛
解决方案名称:大容量纳米电池
对应需求名称:高能量密度锂原电池(需求编号:XXX)
解决方案提供方:深圳新能源科技公司
方案介绍人:姓名 职务
中关村联创军民融合装备产业联盟赛区路线图

北京海淀区丰智东路 3 号,中关村军民融合协同创新中心。
1. 从北清路驾车前往,北清路和永丰路交叉口向南到丰智东路往东 600 米即到军民融合协同创新中心。
2. 沿北四环上圆明园西路,向北沿永丰路继续向北前行至丰智东路交叉口右转向东 600 即到军民融合协同创新中心。3. 乘地铁,在 16 号线永丰南站 C 和 B 出口沿丰智东路步行600 米即到中关村军民融合协同创新中心。