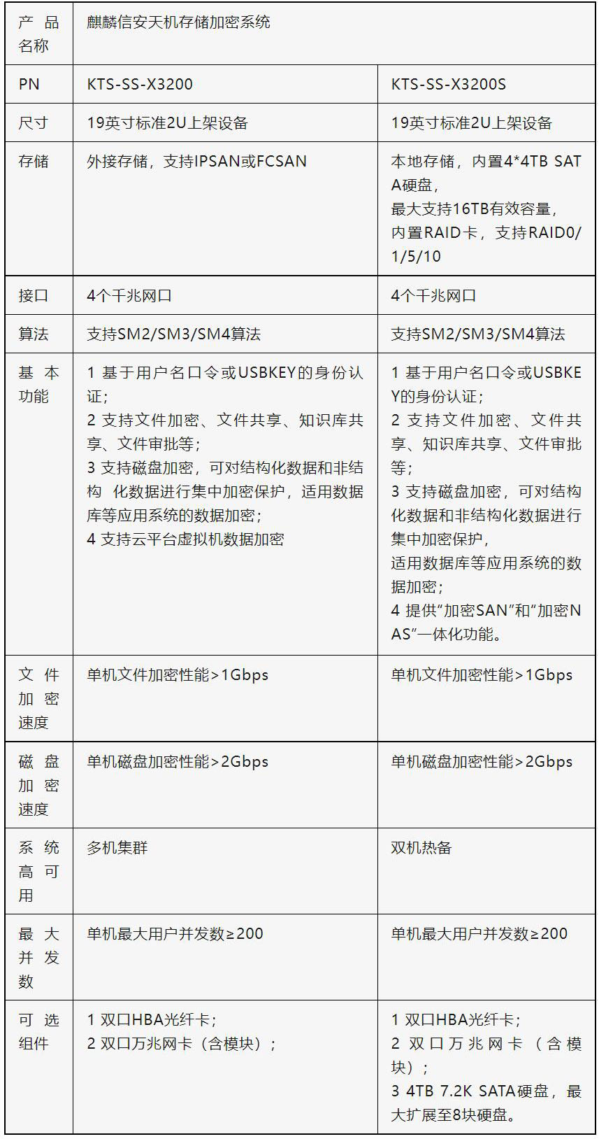
麒麟信安天机存储加密系统是基于国产安全操作系统开发,符合国家商用密码标准的数据加密产品,已通过国家密码管理局商用密码产品测评(证书编号:GM004312220210199)。系统以安全、易用、透明为设计理念,可提供基于商用密码技术实现用户身份鉴别、数据安全存储及数据完整性校验等,构建以商用密码为基础的数据安全防护体系。
一、系统功能
文件加密:系统提供集中存储、文件加密、文件安全共享、文件团队共享等文件安全功能,还可以提供SDK与应用系统尝试整合,适应各种复杂的应用场景。
磁盘加密:系统提供磁盘扇区级数据透明加解密安全防护服务,可为应用服务器、数据库服务器和云平台提供加密磁盘,保证数据存储安全,加密磁盘支持IPSAN、FCSAN磁盘阵列以及本地磁盘。
数据备份:系统支持对文件密文数据进行调整差异备份,支持增量备份和完全备份两种模式,支持手动备份或定时备份。
集群高可用:系统内置集群管理软件,支持多机主主集群和双机热备集群,可提供不同应用场景下的高可用部署方案。
二、核心功能
系统符合政策要求:系统遵循国家密码管理局及相关主管部门的政策法规,已通过国家密码管理局商用密码产品测评(证书编号:GM004312220210199)。
支持多种存储类型:系统支持本地存储,FCSAN磁盘阵列和IPSAN磁盘阵列等多种存储形态以及后端混合存储,并支持存储空间动态扩容。
应用免改造的实时磁盘加密:系统提供基于扇区级的实时磁盘加密,磁盘加密引擎对磁盘数据进行加密处理,对上层应用(包括文件系统)透明,支持数据库、云平台等各类应用免改造平滑迁移。
用户无感知的实时文件加密:系统基于国产安全操作系统内核开发,文件加密引擎实时对文件进行透明加解密,用户和第三方开发者不感知文件的加解密过程。
三、应用场景
文件加密应用场景:系统可为用户个人数据提供文件级数据加密保护服务,结合身份认证、桌面重定向等技术,实现了分散在个人终端数据的安全防护。

文件加密-用户终端数据加密双机热备部署
数据库服务器加密应用场景:系统可为数据库服务器提供磁盘扇区级数据加密保护服务,通过交换机使用ISCSI或FC SAN存储协议将加密卷映射给数据库服务器,数据库服务使用该加密卷存储业务数据。

磁盘加密-数据库加密集群部署
云平台加密应用场景:系统基于云平台动态存储管理组件设计开发专用驱动,为云平台虚拟机提供磁盘扇区级加密保护服务。系统加密服务工作在底层存储和云平台管理节点之间,对云平台完全透明。

磁盘加密-云平台加密集群部署
四、规格型号
