一、产品概述
保升X920 视频监控管理平台,可实现智能监控的各项功能,通过接入输出等的监控管理满足域内及跨域的视频图像需求。基于自研视频转码加速卡、多种视频处理分析技术及国产芯片开发的视频图像接入视频监控管理平台产品X920,可用于交通、银行、园区、工厂等各行业场景下的数字视频图像监控、管理和存储等。方便安装,功能丰富、易于使用。
二、产品特点
监控管理
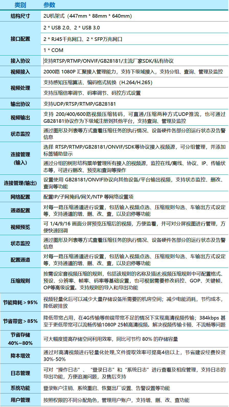
1000+ 路视频图像接入监控管理,支持200/400/600 路视频压缩转码。支持实时图像查看、录像和回放。支持多画面分割、云台控制、视频轮巡及电子地图。支持事件信息、告警信息、日志管理等。支RTSP/RTMP/ONVIF/GB28181/主流安防厂商SDK。
自主可控
国产自主可控技术,形成国产替代,大幅减少对国外存储器的依赖。
高可靠性、安全性、灵活性
输出的格式都是主流的H.264/265、rstp标准视频格式。在轻量化的过程中,并不会对原始视频编码进行修改,兼容各种主流的摄像头和视频设备;实时轻量化设备是旁路部署在网络中,不会改变现有的网络结构,多种部署形态,始终都是一种设备,并不会增加设备,增加网络故障点。
高性能
实时轻量化设备,直接部署在网络中,可以实现1:1 的轻量化处理。如200/400/600 路视频流,可以同时处理并调用全部的流进行处理;轻量化后的视频可以直接用来分析,并不会改变原有视频编码、分辨率;画质PSNR高于42dB,SSIM相似性高达0.95以上。
三、X920 主要技术参数
