2015-12-14 10:47:40
来源:
智慧城市随着国家政策推进、技术瓶颈的突破、“互联网+”等概念的出现,智慧城市越来越得到国家和城市管理者的重视,但同时市场也吸引很多投机者,引来诸多不正当竞争,本文主要介绍未来安防企业如何在智慧城市建设中实现新业务转型,能够在激烈的市场竞争中保持优势。
一、智慧城市的建设现状与进展
2015年3月6日,李克强总理在做政府报告中,将“互联网+”作为国家战略进行定位,大大推动了互联网+、物联网、智慧城市等落地和发展,从国家层面诠释了智慧城市建设中的重要性和必要性。国家层面各个部委先后发文,支持智慧城市建设三批几百个试点项目,各地争相将智慧城市建设作为城市发展的首要任务和手段之一,涌现了一批智慧城市、智慧产业新城等试点,从试点的情况来看,有些城市试点的效果较好,有些城市就是传统信息化再包装,并没有实质性的内容,智慧城市建设过程中出现一系列的问题,如部门之间协调困难、数据难以共享、权限难以分配、运维责任不清晰等问题。
随着云计算、物联网、大数据等技术的成熟,较好的解决了城市级系统处理的效率和能力,系统之间的数据互联互通和应用成为热点和难点,系统之间因为利益关系或无标准阻碍了数据的互联互通性。当然也出现了一批较好的标准和业务系统,如公安视频中的《公安视频图像信息联网与应用标准GB/T28181-2011》联网标准,是视频领域内最成功的标准之一,很好的解决了视频联网的问题。随着标准化建设的推进,标准的问题将得到解决,未来的智慧城市建设中系统之间的互联性问题将大大加快。
二、从平安城市到智慧城市的迈进,安防企业发展之路在何方?
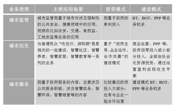
平安城市到智慧城市迈进,平安城市主要以公安领域的视频监控应用为主,视频的联网、实战、图侦等一系列的视频应用。随着技术的成熟,核心技术差异很小,安防企业的产品、价格、营销策略的同质化,有些甚至进行恶性竞争。智慧城市则更广,涉及城市中的方方面面,主要分为三大类:城市监管,城市民生、城市服务。三类业务做简单的比较:

智慧城市的业务发展更为广阔,需要各种核心的竞争能力,核心能力可能是设计咨询集成能力、也可能是核心技术和产品、运营服务商业模式都可能成为智慧城市的核心业务能力。
1、在核心业务、解决方案上企业会面临严峻挑战
智慧城市建设与传统的信息化建设有较大不同,传统信息化偏重于建设方投资和建设,智慧城市建设偏向投资+建设+运营的商业模式。所以两者需要的能力有较大的不同,前者业主提供好产品,一次性服务好就能盈利;后者智慧城市需要懂行业的业务、商业模式,系统在生命周期的运营后产生盈利。随着物联网、云计算、大数据主流技术的出现,用信息手段将数据资产如何与业务商业模式结合,如何盈利保证信息系统未来的可持续发展成为智慧城市建设中非常重要的问题之一。
智慧城市的解决方案与以前有很大的不一样,需要解决信息系统场景中的应用价值和商业模式,遵循“场景业务化、业务数据化、数据商业化”,场景业务化:设计出符合场景的解决方案和应用模式,解决客户在场景中的问题;业务数据化:通过场景采集的业务数据,使客户有较好的场景体验;数据商业化:通过业务数据开发的增值服务和商业模式最终实现商业的上的盈利。所以未来的信息系统的商业开发是智慧城市建设中最重要的环节设计之一。智慧城市的建设中视频越来越嵌入信息系统的业务中,成为信息系统核心之一,信息系统价值转移明显,有原来的系统建设价值变为数据的商业价值应用价值。
2)综合能力更受市场青睐
智慧城市的建设方越来越知道自己需要什么,所以具备解决建设方问题的核心能力的提供商将有较好的优势和发展。目前,最关注和最难解决的几个问题:智慧城市建设的资金从那里来?信息系统建设如何盈利(商业模式)?生命周期信息系统谁运营、如何运营?等等。未来的智慧城市提供商不仅需要提供较强的技术和产品,更需要为建设方提供整体业务规划、设计和运营的能力,系统在场景下的业务模式和价值,智慧城市不仅仅是建设,需要出现一批又丰富经验经营和运营智慧城市提供商,具备整体咨询、设计规划、商业模式、核心研发、系统运营的综合实力较强的厂家和集成商,未来将有一些综合能力或更加优秀的企业在智慧城市建设的竞争中脱颖而出,而那些靠传统低价模式竞争的企业将举步维艰。
三、安防视频业务在智慧城市业务场景应用广泛,竞争激烈
目前,安防产品已经切实的应用到各个行业的各种场景中,第一类传统安防类产品(前端摄像机、门禁、报警传感器、传输、后端、平台、显示等),广泛应用平安城市、智能交通、金融安防、智能楼宇、能源可视化、文教卫等各种业务场景中,产品有几千种,业务场景解决方案近上万个;第二类互联网视频类业务(民用业务),如海康威视萤石、小米的“小蚁”、360“家庭卫士”、百度“小度”都广泛的应用在智慧社区、智能家居、智慧养老等业务场景中,以便捷、移动、简单广泛各种民用场景;第三类机器视觉业务,主要广泛应用于工业4.0、无人机视频、机器人领域的应用,如物流的分拣分类、生产线的定位、产品检测、边防巡检、交通图传、打击突发现场等领域都有较好的场景业务应用。
随着CT、IT、DT技术的融合,安防技术与IT技术越来越融合,民用市场是各大厂家必争之地,开始出现了非安防企业与安防企业竞争的情况,如曙光、浪潮为首的云服务厂家,如以百度、360、小米为首的互联网厂家进入安防这块业务,这块业务已经将安防企业与互联网企业融汇在一起,竞争相当激烈,特别是互联网以免费思维为主的业务模式,大大改变了传统安防厂家的盈利模式,如360的免费硬件营销策略,通过买他们的云存储服务实现收支平衡。如果未来传统安防企业这块上没有技术上的领先突破、商业场景的有效开发、品牌价值的有效推广、互联网的思维去经营的话,将在很难实现盈利,很难在未来几年行业残酷的行业洗牌中生存下来。
四、安防企业如何在竞争激烈的智慧城市建设中突围转型?
安防企业在同行激烈的竞争中和互联网企业夹逼中艰难前行,突围or转型?目前、各家安防企业在都在积极探索,分为以下几种:第一类安防视频+商业模式进入互联网业务;第二类以云计算和大数据应用为核心的业务升级与深度应用;第三类视频业务进入新的业务场景与领域。
1、互联网视频业务
互联网视频,目前基于摄像机+视频云+APP的模式在基于GIS的可视化信息系统中在各业务场景得到了较好的应用,在家庭的看护小孩、老人的环节中的较好的深入应用,比如手机下的宝宝在线、透明厨房等不仅完成了消费者对可视化的需求,比如透明厨房和工地可视化满足监管的要求。目前基于视频云的系统完成了,景区视频分享,特别在新车发布会、售楼现场发布会,企业微信的可视化方面将大大吸引用户点击。特别在突发事件的场景中,将有非常好的处理能力,如最近8月份中的台风“洪灿”来袭,海康威视萤石云系统的APP点击量突破100万,能提供优质的画面和稳定性赢得了客户的认可。
2、基于云技术+大数据安防业务系统
目前,公安视频联网的普及,大大加快了视频作为数据资产的进行智能分析提供了一种可能,全国的视频联网达到了几千万路,联网后就会面临视频作为数据的检索、分析、存储等业务方面的难题,比如一个城市有3000路,按照高清4M计算,每秒中就要写入3000*4M=12G,在传统的文件存储中是不可想象的,就需要云存储的流直写技术很好的解决大规模高清视频的存储问题。比如交通信息的查询,目前过车数据一个市级的大概在100~300亿条,如何实现秒级快速的检索需要核心的技术,比如采用数据存储中的冷、热、温数据的方式和分布式技术,能很好的解决问题。特别是云计算、虚拟化、大数据等核心技术的出现,解决了未来业务升级中出现的技术问题。
3)视频新业务——机器视觉

机器视觉这几年新兴起来的视频领域的新业务,机器视觉就是用机器代替人眼来做物体表面进行测量和判断,是一种非接触式检测方法。效率高、速度快、精度高、检测效果稳定、可7*24小时工作等优点广泛的应用于各个领域。
在检查、测量、分拣、统计、定位、3D建模成像方面都有非常好的应用,目前广泛的应用于工业生产中。如下图,机器视觉在仓库盘库和移动装车中的应用。
机器视觉在盘库的应用

移动跟踪装货现场
未来视频将在各个领域内得到广泛的应用,比如在未来的支付领域,人脸识别技术,未来的汽车无人驾驶技术,都是非常重要的核心技术之一,未来的安防数据将成为智慧城市重要资产之一。安防企业是否能够把握好产业发展机遇,深入沉淀新技术,积极探索新行业和新业务,是安防企业在未来发展成败的关键之一。
视频从单一的安防业务向互联网、社交、工业生产、甚至生产管理、商业营销方面方向转移,视频业务与各种传感器的融合在越来越多的业务场景中应用。视频这种直观、简单的表达,更加受新一代消费者和业务管理使用者的青睐,在各业务场景中得到较好的应用,未来视频基础服务也可能会想GIS一样,作为一种基础服务能力,应用于各行各业业务场景中。
五、安防企业在智慧城市业务的发展策略与建议
未来智慧城市中安防发展提几点个人的想法和思路:
未来几年的发展趋势上看,呈现出以下发展方向:1、政府和企业市场推动混合云的发展、分布和几种部署相结合趋势推动互联网+、物联网落地;2、机器学习兴起推动智能分析技术成熟,视频结合多传感器驱动业务内容创新;3、多平台多业务互联互通融合趋向规模化,将有效支撑智慧城市等规模项目应用。
第一,从目前公司的着眼情况来看,传统的安防业务也将融入更多的新技术和新业务场景应用,比如云存储、虚拟化、大数据等,如在公安实战中的人、车轨迹法、如在交通中百亿级的违章数据稽查的应用等,都是以往业务系统不能完成的。视频系统更多的嵌入业务系统中,智能楼宇中车牌识别(ETC)的功能,超高层中的访客通道自动派梯系统、交通系统中的视频自动违章处罚系统,以物联网为首的业务系统将广泛应用于生活和生产,推动着私有云、大数据发展。第二:机器学习推动智能分析,Smart技术的出现,将视频从非可视化数据并为可视化数据提供了可能,将视频业务推到了更高的业务高度。如机器视觉技术,将大大改变识别、定位、分拣、统计、检测技术的发展,工业4.0技术大大加快了传统业务的效率,如在物流中的识别技术,大大加大了分拣效率,在仓库中的识别技术,实现物料的可视化和库存盘点的实时化,机器视觉+传感器+执行机构以成为未来工厂必不可少的核心业务之一。第三,多平台多业务的互联互通融合趋向规模化,目前CT、IT、DT业务高度认可,有效支持智慧城市中的业务发展和应用,如在互联网视频在连锁店中,可以统计人流,通过门店的门口识别新老客户,通过基于位置的视频系统,确定店铺位置的热度与人群的特性(性别、年龄、其它)的关联性,比如在试衣镜前,可以通过试衣镜前的摄像机对试衣客户的表情和动作位置的抓拍,判断客户的购买行为,未来这些深度的数据分析应用在商业平台上将大大加快商业模式深度的转型。
未来的安防企业竞争,将是一种企业综合实力的竞争,安防企业在未来的经营中,是否能够在营销和解决策略、新产品和新技术研发、新行业和新业务的探索中积极的转型和突围,是够在智慧城市建设的浪潮中脱颖而出关键因素。