全部
资讯
产品
关注微信
关注微博
新闻头条
军桥杂志
通指产品
显控产品
仿真产品
信安产品
AI算力产品
安防产品
无人机产品
作训产品
物联产品
军工电子产品
首页
>
通讯指挥
>
通指产品
>
通信电台
>
其他
> 正文
LW-DP24100加固平板
产品类别:通信电台
子类别:其他
企业:
龙威中科
电话:
产品详情
产品特点:
LW-DP24100是一款加固型超轻薄、适合通用装备领域产品。高性能CPU和固态硬盘的使用可大幅提高整机的性能,数据自毁功能确保数据安全,RFID技术保障设备不能脱离受控区域。
具有优异的环境适应能力,镁合金机壳、强化橡胶包边、均温、耐冲击和振动结构等设计和工艺处理满足各种环境适应性对温度、振动、冲击、跌落、静电、电磁兼容性等要求,可广泛应用于各种恶劣环境。其计算性能和环境适应能力代表了目前国内同类产品先进水平。可用作户外空气终端、车载通信终端、轨道交通、地面站、环境监测终、地质地貌测绘终端、安保终端。
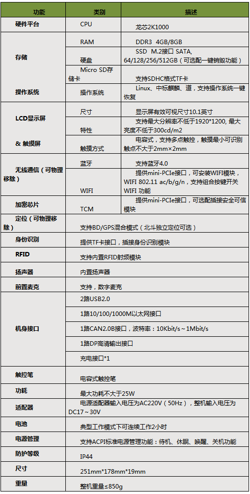
技术指标:
索取“此产品”相关详细资料,请留言
*姓名:
*手机:
*邮寄地址:
热点产品
科大讯飞(iFLYTEK)添易智能会议专设M1录音转写设备
履带式伤员救援无人车犀牛007
履带式心理战智能无人车
硕博自装卸车模拟训练器
坦克冲击桥模拟器
VR吊装模拟训练系统
地爆装备模拟训练系统
空军地勤装备模拟训练系统 -- VR未爆弹排除模拟系统
应急保障电视会议系统 F-1550/F-2000S
智能兵器室产品——智能短枪柜
产品推荐
短波、超短波电台模拟训练系统
通信兵训练信息系统
海格通信AP-700数字车载台
中电智通车载便携应急通信系统
热点文章
1
未来城市新认识:空天地一体化感知新型智慧城市平台
2
PRC-2090军用数字化电台 按照AN/PRC规格生产的野战移动通信设备
3
MimoMesh智能天线自组网电台-超远极限传输 超强灵活组网
4
VPX综合通信指挥控制平台
5
分组分权限功能在联合作战指挥中心坐席的应用
6
单兵高清视频指挥系统
7
TIM动中通卫星通信车
8
WR-G39DDC 高端软件化宽频段接收机
9
军用通信数据链
10
光纤水听列阵水下探测系统