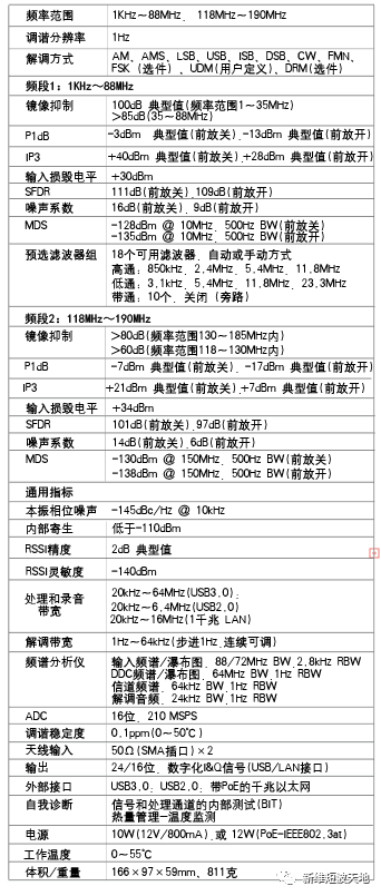
1kHz~88MHz,118~190MHz
88MHz / 72MHz实时频谱分析仪
16位210 MSPS模/数转换
64MHz带宽的记录和处理能力
支持相位相干应用
滤波器带宽连续可调,最小步进1Hz
瀑布图显示和音频频谱分析
中频和音频的记录与回放
高IP3(+40dBm)
高灵敏度(噪声系数6dB)
宽动态范围111dB
高频率稳定度0.1ppm
可选的低噪声前置放大器
自我诊断和温度管理
USB3.0和千兆以太网数据接口

WR-G65DDCe是一款独创的宽频段接收模块,除了超长波、长波、中波、短波频段,还包括30~88MHz军用频段,118~136MHz航空频段,以及150MHz通信频段。
WR-G65DDCe基于尖端设计和先进器件,采用开创性的体系结构,射频直接采样、数字下变频,具有极好的灵敏度和动态范围,极高的精度和调谐稳定度等优异性能,以及完美的解调性能和仪表功能。能够满足政府、军事、安全、广播监控、工业方面的需求,应用前景广泛,是高端接收系统解决方案中移动站和固定站集成系统的优选核心设备。
WR-G65DDCe提供两个互斥的射频输入端口,对应的工作频段分别为1kHz~88MHz和118~190MHz,实时频谱分析仪频宽为88MHz和72MHz。
用于记录和处理的DDC带宽达64MHz,非常有利于跳频信号分析。三个解调器允许在整个频率范围内同时接收和解码无线电信号。
接收机前端配置了超高线性度放大器,可自如应对强信号,对弱信号则提供极好的灵敏度。
WR-G65DDCe提供外部基准时钟输入和输出、相干时钟输入、1PPS脉冲输入、FPGA接口等选件,用于高性能干涉仪测向等应用的相位相干系统配置。还可提供模拟立体声输出,以及宽音频(10Hz~150kHz)输出。专用的数据端口能提供诸如通用输入/输出(GPIO)、高速数据输出(HSP),或传统的RS232接口等。

硬件
WR-G65DDCe通过USB 3.0或带PoE功能(依据IEEE 802.3at标准的以太网供电功能)的千兆以太网接口连接到PC机。
3米内最好通过USB3.0端口连接,带宽最大可达64MHz,百米内可通过以太网口直连,用以太网口时最大DDC带宽为16MHz。对于更远距离或繁忙网络、远程网络,建议使用网络版CSO应用软件。
接收机外壳能够有效屏蔽干扰,保证设备在嘈杂的计算机环境中正常工作。
电源功率需求小于12瓦,当通过以太网连接时,可通过较长的以太网电缆供电和进行操作。
软件
WR-G65DDCe控制软件的用户界面具有很强的功能性和逻辑性,包括多种可设置的频谱分析仪。分辨力为2.8kHz的88MHz或72MHz全景频谱,频谱图可缩放,可按标准模式显或瀑布图模式显示。
数字下变频器提供范围从20kHz至64MHz内的36个可选输出带宽,选择性可按1Hz分辨力调整。DDC输出还提供记录和回放功能,可对64MHz带宽频谱块进行记录,用于离线解调和后期处理。
控制软件包含了现代接收机的所有特性,如噪声消隐、信道管理、任务调度、静噪(电平、声音、噪声)、多种调谐选项和多种解调方式选择。
软件“工具箱”中含有各种测试和测量工具,如频率误差、SINAD、THD和调制度表、记录器和调度程序,可作为测量接收机使用,取代昂贵的传统测试仪器。
WR-G65DDCe完全由软件定义,极大简化了元器件,从而减少了器件一致性和老化的影响,显著提高了可靠性,保证性能长期稳定。通过修改软件还可以添加额外的解调或解码模式。
系统需求
CPU 2.4 GHz四核CPU或更快
接口 1个USB 3.0接口或以太网插口
操作系统 Windows 7, 8或10
技术指标