超材料是什么?
超材料是一类利用人工结构作为功能单元构筑的新型材料,可实现自然材料无法获得的新性能,得到了世界各国的高度重视。超材料是世纪之交诞生的一个新的科学概念,基于这一概念,在过去的十几年中发展出一系列具有奇异特性的新型人工材料系统,可望在诸多领域产生颠覆性技术。
中国工程院院士、清华大学周济教授研究团队在中国工程院院刊《中国工程科学》2018年第6期发表《超材料技术及其应用展望》一文。文章从工程应用出发对超材料技术的形成和发展做了简述,总结了过去超材料在几个典型领域,如隐身、电子元器件及机械减震系统中取得的重要突破,预测了可能导致颠覆性技术的方向,如超材料透镜技术、超材料全光调控技术,以及超材料与常规材料的融合等,并对超材料技术未来发展的难点和战略思路提出了建议。
近年来,典型的超材料如左手材料、“隐身斗篷”、完美透镜等已在光学、通信、国防等应用领域渐露头角,而为数众多的电磁超材料、力学超材料、声学超材料、热学超材料以及基于超材料与常规材料融合的新型材料相继出现,形成了新材料的重要生长点。
超材料技术应用案例与前景
图片等离子体天线
粤海信超材料技术研发及应用场景
粤海信创立于2009年,是一家新一代超材料信息技术公司。公司致力于电磁波技术的应用研发,以电磁超材料技术为核心,扩展延伸产品端到端的技术解决方案和服务。实现了全频段的龙勃透镜系列产品,已在移动通信和军工领域,展现了优异的性能和广泛的应用前景,相关产品拥有完全的自主知识产权,主要性能达到国际先进水平。公司积极与西电、成电、北理工、中南大学等高校及科研院所战略合作,从材料学、电磁学、产品类等方向推动公司研究进一步的超材料及其应用。
公司拥有综合性超材料电磁测试中心,是省无线通讯天线工程技术研究中心,打造超材料集设计、制造、检测等全产业链。
拥有大型自建5G智慧智能工厂,已实现批量生产和商用
电磁超材料分类及应用
移动通信领域超材料透镜部分应用场景
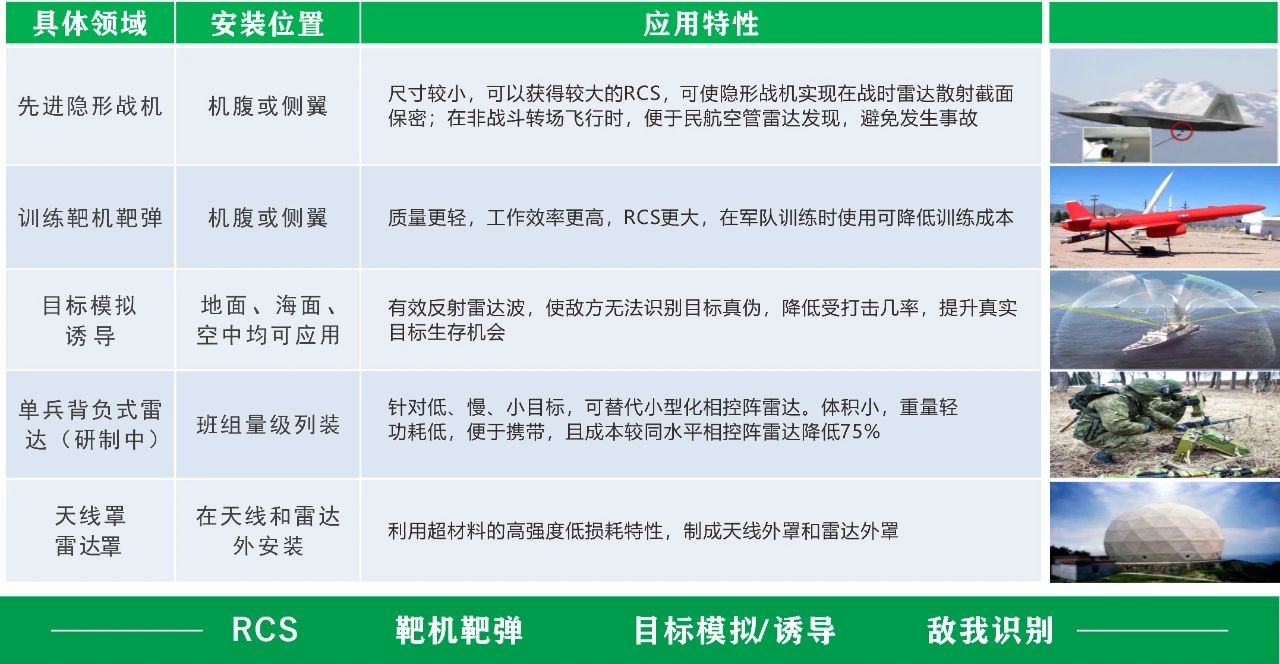
军事领域超材料透镜和天线罩应用分析
粤海信超材料产业化
2020实验室是粤海信的技术“先遣部队”,紧密贴近国家产业布局和行业发展态势,积极开展前瞻性技术研发,一直从事新一代移动通信技术的专研和超材料技术的攻坚克难。通过多年潜心研究,成功研制出应用于龙勃透镜制造的系列电磁波超材料,这种材料以多种独特的改性金属氧化物、精密的微纳结构为基础,以高分子材料为架构,具有介电常数精确可控(0.05)、介电损耗小(小于0.002)、材料密度低(小于30kg/m³)的优势。粤海信龙勃透镜技术处于世界先进水平,已广泛应用于天线、雷达成像,具有工作频带宽、散射面积大、反射角域宽的特性
这些材料含导体、半导体、高分子聚合物、复合材料等,通过优化材料配比和微分子结构排列方式,使超材料在高低温环境下和热膨胀或收缩的情况下,表现出特殊的光电性质和力学特性,满足特定工程需求。

校企联手,创新超材料技术及产业应用
粤海信将继续与A+专业学课高校、院所紧密合作,共建联合实验室、产学研基地、高级别专家复用及重大项目多校联合研发,坚持在超材料领域深耕。联合研究以超材料、功能材料、电磁学、产品应用等方向推动超材料技术创新及应用。
未来展望
公司以超材料技术为方向,将持续加大科研力度,不断扩充超材料产业应用新领域,研究可广泛用于无线通信、雷达对抗、目标隐身、传感探测等,具备优异的声、光、电、磁、力、温特性的超材料产品,服务于工业、农业、民生、军工等各领域,积极为国家产业发展战略布局作出新贡献。