2018-01-05 14:25:43
来源:
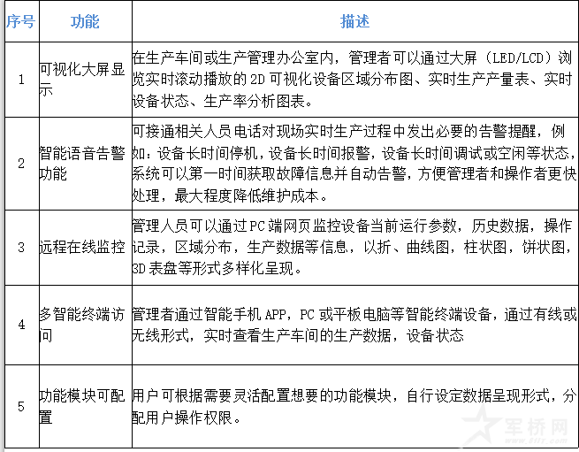
功能介绍
大屏监控
① 宏观数据:CNC设备全国区域分布、当前运行状况,大数据分析报表;
宏观:

② 微观数据:某台CNC机床状态,运行参数,告警信息,刀具位置,零件加工程序。
微观:
手机APP
① 监控机床所处位置、运行状态,反向控制;
② 支持二维码扫描注册、识别当前机组所有参数、运行信息、维护人员及历史信息;
③ 支持手机工单流转;
④ 支持售后拍照回传、信息录入。
?
PC端

主要功能:
智物联核心优势
“中立的第三方”
智物联是专注于工业领域物联网解决方案的互联网企业,是中立的第三方,对客户的业务不构成任何风险性影响。
可靠性:
1、智物联GARDS平台采用多服务器群组、异地容灾备份机制,确保平台工业级稳定;
2、智物联GARDS平台采用非关联数据库,在大数据处理时效率及稳定性极高;
3、数据交互采用QOS 0\1\2标准,确保关键数据(如反向控制)100%送达且只送达一次,避免生产事故和损坏设备;
4、智物联平台已经在众多工业设备领域积累了大量的建设经验。
安全性:
1、智物联物联网方案将设备运行数据与业务数据分离,涉及商业私密数据在自己服务器或私有云端,确保数据的安全性;
2、适配器与基础数据云服务平台数据交互采用对称加密技术、云服务平台与应用系统交互采用时间戳方式加密,确保整个方案数据交互的安全性。
灵活性:
1、智物联提供的FIDIS系统,可对数据灵活展现,通常复杂的、个性的需求都能直接通过配置而非开发方式实现;
2、适配器是可编程模块,可支持同时接入多类型工业设备、数据采集可自行编程定义;
3、随着用户自身的业务不断发展,可自己配置新功能,不受供应商限制。