二、功能特点
2018-01-09 11:30:00
来源:
便携式单兵卫星通信装置(图1)系公安部沈阳消防研究所承担的公安部应用创新计划项目《便携式单兵卫星通信装置研发》的研究成果,该成果由平板天线、综合业务控制器、移动电源系统组成,具有体积小、重量轻、携带方便、应用环境局限性小等特点,可由单兵携带实现灾害事故救援现场的应急通信保障。
便携式单兵卫星通信装置,能够在地震等恶劣条件下无法进行常规通信时,在前后方之间快速搭建一条通信链路,为消防部队灭火救援承担起消防通信保障的重任。

便携式单兵卫星通信装置(改进型)
二、功能特点
便携式单兵卫星通信装置属于一体化卫星多媒体终端,集成了卫星通信、视音频编解码、有/无线通信等技术,支持双向图像、话音、数据等多媒体通信业务;
装置具备网管系统,可接入部局消防卫星网络VMS-Plus统一管理系统,实现消防卫星通信网的互联互通,资源共享;
装置具备无线局域网接入功能:支持802.11g等无线接入协议,可作为现场无线局域网小区域覆盖;
装置具备有/无线图像采集功能:支持有线图像采集,可根据要求选配无线移动图像采集接入;
卫星传输速率:256Kbps-5Mbps;
装置具备电话/传真功能:支持SIP服务,可使用2路有线电话/传真和8路无线IP电话(智能手机通过SIP软件注册,可当作1部分机使用);
装置采用背包背负携带方式,重量为14.7kg。

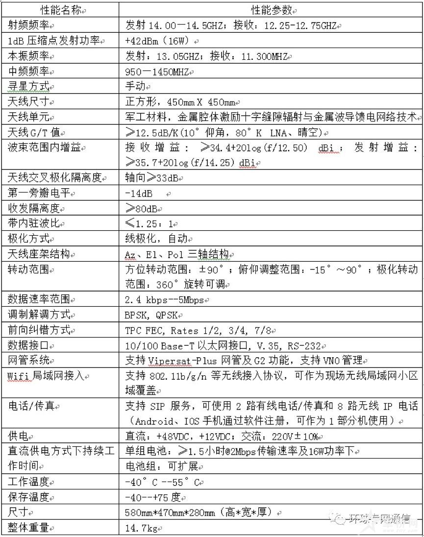
表1 便携式单兵卫星通信装置技术参数
三、改进说明
1. 结构化改进
便携式单兵卫星通信装置(改进型)相比较于此前的装置在结构上进行了改进,项目组根据之前试点单位的反馈意见将BUC、LNB和平板天线集成为一个整体,减少了现在的连线环节,降低了装置在使用过程中的故障节点,同时也节省了架设时间,现场官兵在使用时更加便捷。
2. 供电方式改进
便携式单兵卫星通信装置(改进型)在供电方式上也进行了改进,原有设备只能支持直流供电,改进后装置支持交直流混合供电。
四、国内外同类产品对比
从全球来看,国外在国家应急救援和救灾通信方面的应用范例较少,原因是目前研发的单兵便携卫星设备不能满足轻巧、便携、经济的要求,存在着体积大、过重且价格昂贵的不足。以世界知名的卫星通信设备制造厂家----加拿大C-COM公司为例,其生产的iNetVu1200(天线直径为1.2米)便携卫星站,其天线箱为:123×50×46cm,重量为50kg;控制箱为:133×35×81cm,重量为53kg。与该成果相比,在体积、重量上该成果有优势。
五、试用案例
便携式单兵卫星通信装置成果参加了公安部消防局科技成果应用试点工作,分别在四川和湖北公安消防总队进行了实际试用,成果提供单位公安部沈阳消防研究所对试用单位进行了认真的培训和回访工作。各总队对此次科研成果试点应用工作十分重视,委派专门人员组成了工作组,制定了比较详细具体的试用方案,积极组织便携式单兵卫星通信装置的培训、试用和回访工作,对试用成果提出了很多好的意见和建议,保证了工作的顺利开展,应用成效显著。经基层官兵试用,普遍认为该装备体积小、重量轻、集成度高、适用性强,可在全国公安、消防基层单位推广,符合科技强警和公安科技下基层的工作方向,对地震、泥石流等自然灾害事故现场通信保障具有较强的针对性,解决了便携式单兵卫星站在实战中不便于携带、展开速度慢等诸多问题。

成果在四川省公安消防总队开展试点应用

成果在湖北武汉市公安消防支队开展试点应用