全部
资讯
产品
关注微信
关注微博
新闻头条
军桥杂志
首页
国防信息化
智慧军营
通讯指挥
大屏显控
虚拟仿真
信息安全
AI计算
安防监控
无人机
作训装备
数码物联
军工电子
媒体展会
方案
技术
热点
产品
无人机模拟训练
联合作战
指控中心
智能枪弹柜
智慧军营
野战兵器室
账外机
手机管控
电子沙盘
军事体育训练
智慧训练
数字化营区
无线通信
Mesh自组网
战术训练
虚拟训练
仿真训练
更多
信息安全
|
解决方案
|
技术应用
|
安全资讯
|
安全热点
|
信安产品
首页
>
信息安全
>
安全资讯
> 正文
智慧民政:民政大数据平台整体解决方案(ppt)
2018-01-18 09:50:15
来源:
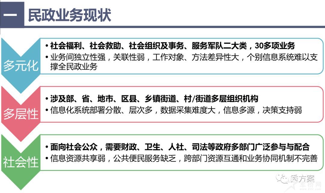
民政大数据平台目标——能够有效改善民政工作管理与服务的机制,进一步优化业务流程、改进管理方式、转变工作方法、提高工作效率,为民政部门在维护社会稳定、构建和谐社会中发挥职能作用提供强有力的支撑和保障。
更多详细内容,关注公众号
【军桥网】
获取。
关键词:
大数据平台整体解决方案
上一篇:
涉密场所手机探测门系统,移除电池也能探测到
下一篇:
倪光南:如何构建安全可控的信息技术体系
索取“此产品”详细资料,请留言
*姓名:
*手机:
*邮寄地址:
相关阅读
热点文章
电子档案异质备份与长期保存一体化解决方案
1
贯众EMM解决方案,给军营移动终端可靠安全守护
2
完全物理隔绝内网外网的数据泄露---光盘摆渡系统在军队信息安全的应用
3
指掌易便携式手机合规检测工具 助力涉密单位检测工作高效进行
4
防网络“翻墙”整体解决方案
5
营区智能手机管控防泄密解决方案
6
涉密集中文印室建设—整体解决方案
7
内外网物理隔离文件实时传输二维码摆渡系统
8
画方科技网络准入管理系统——技术白皮书
9
智能手机点验分析系统
10
不同密级网跨网(域)信息安全传输解决方案
热点技术
麒麟信安天机存储加密系统
基于RFID技术的涉密载体管控系统
智能手机点验分析系统
集中文印系统建设实施方案
漫反射激光语音侦听系统
基于RFID技术的涉密载体管控系统
沈阳军区推进涉密电子信息集中管控系统建设纪实
网络安全攻防演练——防守作战指南
北信源计算机终端检查系统
睿语加密对讲机,纯数字加密,全程保护您的通话
计算机信息系统分级保护方案
“硬核”武器USB的101种攻击方式:静默监听
热点方案
随手记——适合部队各类业务场景使用的数据记录智能工具
违规手机进入敏感区域预警报警系统
完全物理隔绝内网外网的数据泄露---光盘摆渡系统在军队信息安全的应用
指掌易便携式手机合规检测工具 助力涉密单位检测工作高效进行
画方科技网络准入管理系统——技术白皮书
“翻墙有凶险,触网须谨慎”华鑫杰瑞防网络“翻墙”系统方案
5G——便携违规手机及账外机快速查找定位设备
专网网络安全防护解决方案
防止激光窃听 激光阻断膜产品介绍
手机数据智能纠察员——虚拟身份核验系统
DAT-205C多功能信号屏蔽器-军用、公安部双认证
手机探测门可以探测到移除SIM卡和拔掉电池的手机吗?
产品推荐
存储介质信息消除工具
保密会议室屏蔽管控系统
便携式手机终端密取检查系统
一举两得|华盾非接触式测温手机探测门
电子信息多功能保密箱
TC-U5224R52集中存储系列