2021-05-12 09:33:20
来源:凯池电子
短波通信系统作为人防战备通信的重要组成部分,各级人防单位对短波通信都高度重视,围绕短波通信科目的日常训练、演习拉练、考核比武等工作在人防系统已制度化和常态化,为应对重大灾害和国防战备通信保障打下了坚实的基础。但是由于短波通信的特殊性,长期以来短波通信系统的应用和管理仍然使用的是几十年以前的方法。随着近几年科技水平的进步,自主选频短波电台逐渐成为人防短波系统的主流,自主选频电台所具有的新功能,为探讨和开创短波应用的新方法提供了良好基础。
目前各省、市人防自主选频短波通信系统的建设正在进行中,部分省、市已经逐步成网,在这种情况下进一步提升短波自主选频通信系统的信息化程度,通过网络化、数据化、可视化和精细化的建设将原本各自为战的短波电台固定站、移动站、背负台等终端设备纳入一张网进行统一管理,使现有短波通信系统的建设与人防的信息化整体建设要求相匹配、相适应已经成为一种迫切需求。同时该建设方案为人防系统短波通信系统信息化建设的十四五规划提供一种现实可行的决策选项和支撑。
浙江凯池短波可视化管理系统隶属于凯池多网系融合调度管理系统,

图表 1 浙江凯池短波可视化管理系统首页
2、系统设计

图表 2 有无线通信网络架构设计
系统纵向采用省、市、县(区)分级管理结构,各层级根据规划设计具有不同的设备融合接入、可视化态势监控和调度管理等使用权限。横向分为由综合调度服务器、接入网关、大屏、自主选频短波电台搭建的IP组网基地台和由自主选频短波背负台、自主选频短波车载台组成的移动台。
通过短波电台接入网关,将短波自主选频电台虚拟成一个有指令交互的SIP终端。
3、系统组成
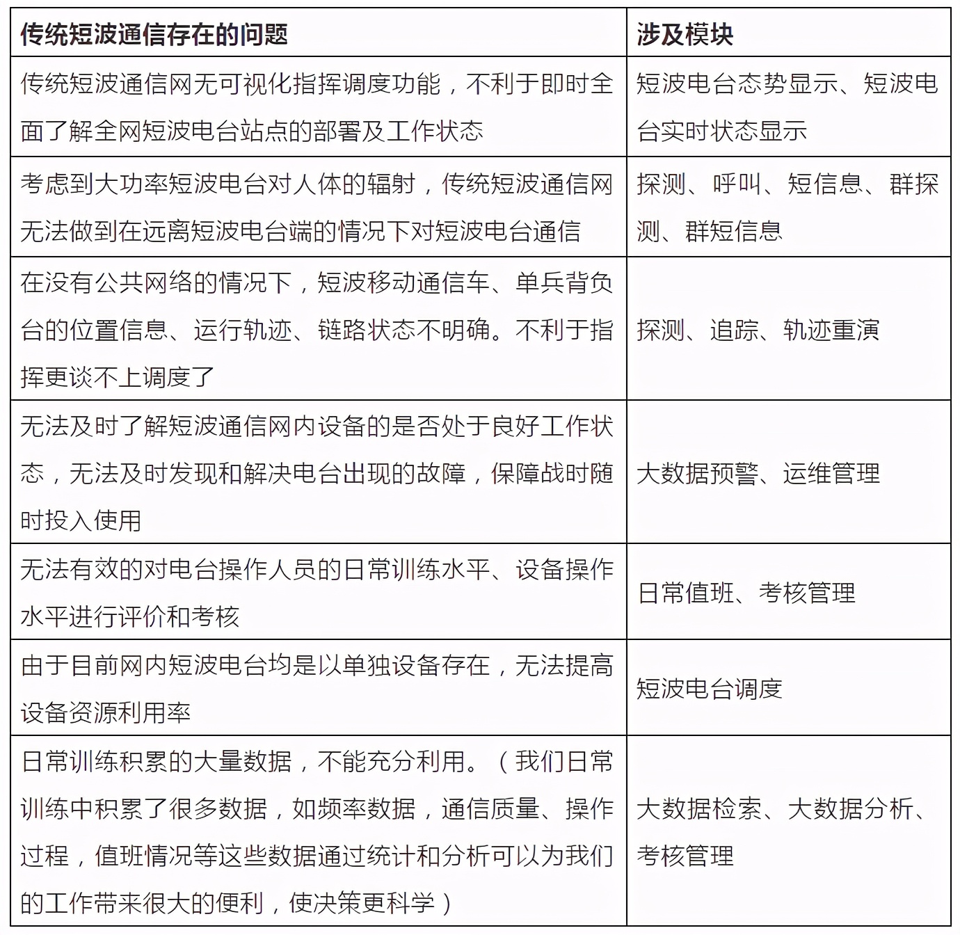
本系统主要包含短波可视化调度子系统以及短波可视化管理子系统。短波可视化调度子系统主要实现了短波电台调度与操作相关的业务,如短波电台的探测、呼叫、追踪、短信息、群组探测、群组短信息等相关操作以及短波电台实时状态、态势分布等一些对终端用户较为实用的功能,可以有效辅助管理和使用短波电台,提高短波通信的通联率。短波可视化管理子系统主要实现了短波日常管理相关业务,如日常值班、演习演练、运维管理、考核管理等,同时也对短波电台使用过程中的数据进行采集,支持针对探测、呼叫、短信息、追踪等关键数据信息的检索、分析,并对短波电台故障信息、功率信息以及语音质量等异常情况提供告警。

图表 3 短波可视化调度和业务子系统功能组成
4、传统短波通信系统存在问题以及

5、系统功能
5.1 短波可视化调度子系统功能

图表 4 操作人员远程操作短波电台
短波接入
接入层通过短波电台接入网关,将短波自主选频电台虚拟成一个有指令交互的SIP终端来接入系统。

短波态势显示
通过地理信息系统管理各短波电台的位置信息进行管理,借助短波网关实时数据上报功能,实现短波电台实时态势分布以及实时状态信息的显示。如电台上线、占用、下线等。
短波电台调度
支持对短波网关电台(短波电台端存在短波网关)设置为默认电台,在本地电台通联差时,利用通联良好的短波电台与目标电台进行通信,提供短波电台的资源利用率和通联率。
探测、呼叫、短信息
通过副手柄或浏览器操作,可以实现在远离电台的情况下对系统内任意短波电台进行探测、呼叫和短信息等功能。
追踪、轨迹
通过在浏览器端直接操作,支持对接入了北斗的正在进行动中通的短波电的实时位置信息、链路信息实时追踪上报,并对过程数据进行保存,方便用户进行轨迹回放。
群探测、群短信息
支持用户对多个短波节点进行群探测和群短信。
远程开关机
支持通过短波网关实现对远端短波电台进行开关机,解决恶劣环境下短波电台关机问题。
5.2 短波可视化业务子系统功能
日常值班管理
通过值班预案的创建管理,支持用户对短波日常训练值班等业务进行预处理,辅助和提醒用户完成短波电台的值班训练,并对值班结果进行快速统计。
演习演练管理
支持对演习演练预案进行创建管理,支持预案投屏、下发、导入导出等。
电台
通过400YK远端遥控系统对自主选频电台进行远程接管,同时也支持短波电台的数传功能。
运维管理
支持对系统内短波电台的日检、周检、月检、季检、年检数据的录入管理;支持对短波电台实时状态信息以及全寿命周期数据信息进行查看。
考核管理
对系统内的短波电台进行周考核、月考核或年考核,支持对考核报告的生成和导出。
智能报表
为人防短波、超短波、空情、野外训练、设备维修保障等日常训练任务提供日报功能,并根据日报记录提供月报、季报和年报等功能,辅助管理人员汇总考勤情况、通联情况、设备状态、比武排名等。
大数据检索
根据时间、电台本址等对电台探测、呼叫、短信息、追踪等信息进行检索,查看具体操作的详细情况。本操作只支持一对一检索。
大数据分析
根据时间、电台本址等对电台的呼叫信息进行统计分析。支持一对多分析。
大数据预警
根据电台的自检、探测链路质量评分、通联语音质量评分、功率等综合判断电台状态,对有故障或性能不良的电台进行预警。
设备档案信息管理
支持对短波电台的本址、类型、名称、部门、位置等档案信息进行建档管理。
用户管理
支持对用户账号、密码、权限等信息的管理。
6、典型应用场景
应用主要针对某省市级以上短波节点,主要包含某省办中心节点,A市办、B市办、C市办子节点以及其他参与的各地市短波节点、背负台、移动指挥车等。支持省办、A市、B市、C市轮流做主台对短波通信进行训练,并对训练数据进行采集、分析,解决某省面临的短波通信训练过程中累积问题。

图表 5 某省短波可视化系统典型应用短波各节点部署逻辑图

图表 6 某省短波可视化系统典型应用效果图-01

图表 7某省短波可视化系统典型应用效果图-02