原文刊发于《移动通信》2020年第12期
(3)
高空平台通信及其网络部署技术*
王怡1,那振宇1,修露婵1,林彬1,管明祥2
(1. 大连海事大学信息科学技术学院,辽宁 大连 116026;
2. 深圳信息职业技术学院,广东 深圳 518023)
*基金项目:国家自然科学基金项目(61971081);辽宁省自然科学基金项目(2019-MS-026)
【摘 要】位于平流层的高空平台向上连接卫星、向下连接低空无人机和地面节点,作为空中基站或中继节点,能够有效支撑空天地一体化信息网络,提供快速、稳定、灵活的应急通信。因此,高空平台通信已经成为学术界和产业界的研究热点。本文主要以高空平台通信及其网络部署为重点,在介绍高空平台基本概念的基础上,阐述了国内外高空平台通信的发展现状,总结了高空平台网络部署特点,分析了基于先进无线通信技术的高空平台部署方案,为日后大规模部署和商用高空平台通信网络提供了技术参考。
【关键词】高空平台通信;空天地一体化信息网络;高空平台网络部署技术
doi:10.3969/j.issn.1006-1010.2020.12.008
中图分类号:TN929.5 文献标志码:A
文章编号:1006-1010(2020)12-0039-06
引用格式:王怡,那振宇,修露婵,等. 高空平台通信及其网络部署技术[J]. 移动通信, 2020,44(12): 39-44.
0 引言
2017年7月19日,在《国务院办公厅关于印发国家突发事件应急体系建设“十三五”规划的通知》中提出我国综合应急保障能力目标是:“应急平台保障能力进一步增强,天地一体、互通共享的立体化应急通信服务保障网络基本形成”[1]。可以看出,建立天地一体化应急通信服务保障网络、确保在紧急情况下第一时间做出响应,对提高我国综合应急保障能力至关重要。
目前应急通信系统主要基于地面基础设施建立,当重大自然灾害发生时,易被严重毁坏,短时间内难以恢复。相比之下,空基和天基通信网络由于不受地理条件限制,在应急通信中具有不可代替的优势。目前,空中通信主要有低空无人机通信和卫星通信两种方式。无人机可以凭借固有的灵活性和机动性优势来为地面设备提供无线覆盖,但是首先无人机在空中飞行时间受到机载能量的限制,其次广域覆盖时,需要部署大规模无人机群,而无人机群协同、飞控和资源管理将变得极为复杂。尽管卫星可以提供广域覆盖,但是其长时延、大链路损耗、高动态拓扑、高造价等特点对于提供快速、稳定、灵活部署的应急通信并不是最佳选择。因此,面向广域应急场景,亟需一种快速覆盖、机动部署、稳定可靠的应急通信方式。
平流层HAP(High Altitude Platform,高空平台)作为一种新型空中通信载体,兼具机动性和广域覆盖特点,在应急通信领域受到国内外高度重视。一般来说,高空平台有飞艇、气球、固定翼无人机等形式,可以根据目标区域特点、部署成本和网络需求选择合适的平台形式。由于高空平台部署于平流层,同时具有水平和竖直方向两个自由度,因此,可以根据地形特点、用户分布、业务类型和通信需求等条件设计高空平台组网构架,通过优化高空平台部署位置和运行路径提升高空平台网络性能。
1 高空平台通信发展现状
1.1 基本概念
高空平台通信是指在平流层中,以飞艇、无人机或气球等驻空平台作为无线中继或空中基站,为地面用户提供无线信息传输和网络覆盖的通信方式。
如图1所示,高空平台通信系统主要由空中部分和地面部分组成,空中部分主要是机载系统,即平台搭载基站设备,机载系统主要包括三个子系统[2]:通信有效载荷系统、飞行控制系统和能量系统。通信有效载荷主要包括全向天线或定向天线、滤波器、功率放大器等。飞行控制系统主要是为了控制平台的稳定性,调整平台高度,同时与地面的控制系统保持联系。能量系统包括太阳能板和氢燃料电池等。高空平台位于平流层,太阳能资源丰富,平台配备太阳能板,白天吸收太阳能,将其转化成电能提供平台能源,同时存储电能为平台夜间飞行提供能量。地面系统包括测控站、网关和地面网络。测控站主要监测高空平台位置并将测控数据发送给高空平台,还承担着管理高空平台网络资源分配的任务。网关主要通过馈电链路实现高空平台站之间的互联。地面网络包括地面蜂窝网络和地基网络,运营管理中心负责网络分配管理,核心网负责所有网络的接入和评估网络性能。

1.2 高空平台分类
高空平台可作为空中基站、中继站或交换中心,与地面控制设备、网关以及不同类型无线用户终端构成移动通信系统[3]。根据为高空平台提供升力的物理原理,可以将高空平台分为空气静力学平台和空气动力学平台。空气静力学平台主要包括气球和飞艇,它们都是由太阳能为其提供能源动力,并带有推进系统,具有携带数吨质量的有效载荷并实现定点、主动控制和机动的能力[4]。最早的AP(Aerial Platform,空中平台)是气球,主要用于军事侦察和天气监测。由于气球制作工艺、囊体材料和球体载荷的不同,可将气球分为零压气球、超压气球和系留气球。零压气球是一种无动力,主要靠浮力和风力飞行,气囊内外压差基本为零的自由气球。超压气球是一种内部气压高于外部气压的气球,在飞行过程中一般不排出气囊内部的氦气,能够实现长时间的飞行,像谷歌使用的超压气球,其最长驻空时间达到312天[5]。系留气球是一种可以利用地面缆绳控制飞行高度的气球,能够实现较长的驻空时间。和气球类似,飞艇也是利用浮力漂浮在空中,国外已经完成了多次平流层飞艇飞行试验,并在囊体材料的选取、能源和动力方面取得了很大进展。另一方面,空气动力学平台主要包括固定翼高空无人机,机翼表面通常装备大面积太阳能电池板,白天依靠太阳能转化电能提供能源,夜间靠白天存储的电能维持高空飞行。驻空时间根据部署需要从几天到几周不等。
1.3 国内外发展现状
近年来高空平台通信得到国内外越来越多的关注。空中平台的历史可以追溯到1783年法国的蒙戈费埃兄弟发明的载人热气球[6],而最早的高空平台通信是由美国贝尔实验室(Bell Lab)在1960年发射Echo号大型气球试验完成的。早在20世纪60年代,美国、加拿大、日本开展了很多平流层平台的研究,但是受限于平台控制技术和能量供应问题,一直处于停滞阶段。直到20世纪90年代,美国、日本以及多个大型企业共同组成的平流层平台开发协会提出了多个大型平流层飞艇计划,可以提供的总功率达到数百千瓦,在空中停留数年,同样由于技术原因这些设想都无法按计划转入工程应用[7]。但是在平台的设计和开发、能源子系统(包括太阳能电池)、天线子系统、无线通信技术和方法、通信有效载荷、应用甚至商业模型方面都取得了显著的成就[8]。
21世纪初期,高空平台的研究主要集中在如何在平流层保持平台稳定、平台能量供应和子系统开发等问题上。近些年来,以脸书和谷歌为代表的互联网公司考虑用平流层平台为偏远地区用户提供无线网络连接,其中,启动于2013年的Loon项目是通过向平流层部署大量气球为用户提供无线通信服务。2020年7月,肯尼亚因为新冠疫情对远程网络的需求日益增加,宣布与谷歌气球合作开展4G互联网服务,项目利用35个气球组网覆盖肯尼亚中西部地区5万平方公里的范围。与谷歌气球不同的是,脸书“天鹰”计划研发的是大型固定翼无人机,不仅要求有起降跑道,还需要在平流层中沿着以3千米为半径的圆形轨迹飞行来维持固定高度。但是由于平流层飞行控制、飞机着陆、空中避碰和成本过高等关键问题无法得到很好解决,“天鹰”计划于2018年6月被叫停。此外,表1展示了过去和最近的一些高空平台项目,这些项目都已经通过试验完成了一些测试目标,揭示和证明了高空平台在扩大全球无线连接方面的巨大潜力。

我国自上世纪九十年代就开展了平流层平台相关研究,在飞艇安全回收、飞行控制、锂硫电池、柔性太阳能电池和蒙皮材料等方面取得了一系列技术突破[12]。国家在“十五”期间启动了大陆临近空间飞艇研究项目,由国内众多高校、研究单位和企业参加了方案论证、可行性研究以及关键技术攻关[7]。此外,中国移动、华为、中兴通讯等公司在中国通信标准化协会联合牵头开展“高空基站系统设备技术要求”的研究,并于2012年发布行业标准(YDB 103-2012),规定了利用高空载体承载基站,实现高空基站系统、基站分系统和浮空器平台分系统等相关的技术要求[13],并在2015年成功发射“圆梦号”飞艇,完成了囊体耐压测试、能源循环测试、长航时持续动力飞行、临近空间高速通信等一系列试验验证活动[7],是临近空间平流层通信的一大突破。自2015年以来,国内进行了多项关于超压气球、太阳能无人机的试验。2017年10月,我国自主研制的“旅行者”3号飞行器成功携带活体乌龟进入临近空间,完成了多项试验任务和数据采集。为解决飞艇在平流层中可能的蒙皮破裂与“超重”问题,我国于2019年8月成功研发出仿“僧帽水母”平流层飞艇,这次研发为日后我国在平流层通信研究提供了参考借鉴。
1.4 发展趋势与挑战
高空平台通信系统在应急通信、军事作战等领域具有广阔的发展前景,多个高空平台共同为地面用户服务能够实现更大的覆盖范围。尽管如此,高空平台距离完全的投入商用,实现互通互联的目标还存在着一些挑战。
(1)高空平台与现有通信系统的兼容性问题。未来的无线通信是空天地一体组网,空中有限的频谱资源对信号多路传输提出挑战,大量用户在异构环境中会产生严重的干扰,需要研究相应的干扰管理技术、资源分配方案。
(2)平流层大气环境复杂。在应急通信场景中,平流层突如其来的大风可能会导致传输信号的中断,这会严重影响用户的服务质量。此外,平流层中紫外线对高空平台表体材料的辐射、电磁波对传输信号的干扰,这些问题都需要根据实际场景提出相应的解决方案。
(3)高空平台室内覆盖率低。与地面基站相比,高空平台的天线仰角更高,在人口密集地区,倾斜的信号大概率会在地面或墙面相交,导致室内通信中断,需要考虑新的技术来克服高空平台有限的覆盖。
2 高空平台部署
未来6G通信将建立面向空天地海的一体化信息网络,高空平台位于平流层,可以向上连接不同轨道高度的卫星,向下连接地面网络和无人机自组网,是空天地海一体化网络重要的中间层空中基础设施,能够实现广域覆盖和快速投用,以满足军事作战、应急搜救和临时网络覆盖需求。
高空平台部署就是在满足特定场景通信需求的情况下,合理地选择平台部署位置与数量,通过更好地分配系统资源,以提升系统性能。高空平台部署关乎整个通信网络的服务质量,它需要考虑很多因素,如平台数量、部署高度、水平位置、地面用户分布、信道特性、通信体制、传输方案、平台间/平台内干扰等。
2.1 部署分类
根据应用场景和部署目标,对高空平台部署分类是十分必要的。根据目标区域范围需求,将高空平台部署分为单高空平台部署和多高空平台部署。单高空平台系统需要注意覆盖范围内用户间干扰,多高空平台系统还需要注意平台间干扰和碰撞避免。此外,我们还可以根据在不同场景下高空平台位置和用户的动态特性,将高空平台部署分为静态高空平台部署、半动态高空平台部署和动态高空平台部署。
静态高空平台部署是指在目标区域内,用户位置已知且不发生改变,在平流层中选择固定点部署平台对目标区域进行无线覆盖或数据中继。静态高空平台部署的目标是根据目标区域范围确定所需高空平台数量,进而根据用户分布和服务质量需求确定高空平台的最佳水平位置和竖直高度。
半动态高空平台部署是指目标区域内用户位置固定,高空平台根据系统通信需求,优化平台水平路径和竖直高度,对目标区域进行无线覆盖或数据中继。半动态部署应用了高空平台的可移动性,可以显著提升整个系统的服务质量。因此,半动态高空平台部署的目标是根据目标区域范围确定所需高空平台数量,进而根据用户分布和服务质量需求确定高空平台的动态部署路径。
动态高空平台部署是指在用户移动的情况下,高空平台通过实时改变部署位置来实现对目标区域的无线覆盖或数据中继。动态高空平台部署中用户位置每时每刻都在发生变化,这将导致高空平台与用户间以及用户与用户之间的信道状态实时变化,高空平台必须不断地更新位置来满足移动用户的服务质量。因此,动态高空平台部署的目标是按照目标区域范围确定所需高空平台数量,进而根据用户移动状态和服务质量需求动态调整高空平台位置,并设计高空平台运动路径实现对移动用户的动态跟踪同时满足通信需求。
综上所述,静态高空平台部署、半动态高空平台部署和动态高空平台部署的目标都是在高空平台通信能力范围内,在满足用户服务质量的前提下,通过优化手段设计高空平台的空间位置(静态位置或者动态路径)以提升网络性能。高空平台主要部署主要面向两个通信场景:高空平台辅助覆盖、高空平台辅助中继。高空平台辅助覆盖是通过部署高空平台为目标区域提供无线覆盖,高空平台辅助中继则是通过部署高空平台为没有直接通信链路的远程用户建立与外部网络的无线连接。
2.2 部署技术
为了满足应急通信中快速获取用户信息的要求并保证用户的服务质量,采取合适的部署技术尤为重要。其中,无线传输技术、空地一体组网技术和网络优化部署技术是高空平台部署的热点技术。
(1)无线传输技术
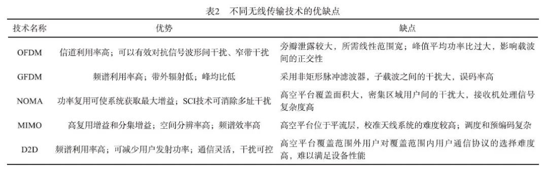
高空平台在体现广域覆盖优势的同时,还可以广泛采用当前先进的无线通信技术以进提升系统性能。表2比较了OFDM(Orthogonal Frequency Division Multiplexing,正交频分复用技术)、GFDM(Generalized Frequency Division Multiplexing,广义频分复用)、NOMA(Non-Orthogonal Multiple Access,非正交多址接入)、MIMO(Multi Input Multi Output,多天线技术)和D2D(Device-to-Device,设备到设备)的基本特性,说明了以上技术的优势与缺点。高空平台的可用频段受限,考虑采用OFDM进一步提高系统频谱利用率。由于OFDM旁瓣泄露较大、对功放线性工作区要求较高,因此近几年有学者证实包括GFDM在内的新型多载波调制技术能够有效处理这些问题,并适用于大规模接入场景。此外,与以往OFDM不同,NOMA允许多个用户共用同一资源块,并在接收端使用SIC(Successive Interference Cancellation,串行干扰消除)技术去除干扰、恢复用户信息,能够进一步提升系统容量。尽管SIC复杂度较高,但是可以通过在高空平台一侧使用SIC技术,并设计高效SIC和用户分簇算法,以有效减轻用户软硬件负担和提升系统性能。

不同于低空小型无人机受到尺寸、重量和能量的限制,由于较大的平台尺寸、较强的平台信号处理和能量供应能力,高空平台可以使用MIMO提升系统频谱效率。尽管高空平台相对于地面系统环境缺乏丰富的散射条件,但是得益于大的平台尺寸,可以根据载波频率和链路距离精心设计天线间距来获得高的空间复用增益[14]。值得指出的是,高空平台特别适合在大范围内覆盖稀疏分布的地面用户,这样,只要用户间角度间隔超过高空平台天线阵列的角度分辨率,高空平台就可以获得MIMO空间复用增益。此外,D2D通信和高空平台结合可以减少高空平台的通信业务负荷,实现在高空平台覆盖范围下不同小区内近邻用户间的信号传输,提升系统性能。当存在地面基础设施(如地面基站)的情况下,高空平台还可以与地面基站组成混合网络,协助地面基站对热点地区进行流量卸载。同样可以通过设计高空平台的部署位置或者动态运行路径来实现最佳网络性能。
(2)空地一体组网技术
空地一体组网技术通过高空平台通信网络与地面基站通信网络联合组网,构建空地一体化通信系统,为地面用户和空中用户提供服务,实现网络的互连互通。
1)天线设计。高空平台与地面网络的协同组网需要设计合适的天线,地面小区间信号的交换极大的依赖平台的多波束天线。多波束天线能够产生定向波束,从而覆盖地面特定区域,多波束天线一般采取下行波束中多种固定波束与完全波束扫描结合的工作模式,减少信号处理的时延同时降低计算成本。
2)高空平台信道建模。与传统地面通信相比,高空平台通信具有更强的视距传播,且变化速率快,信道环境复杂。高空平台的信道建模与平台的飞行高度,用户的位置状态和频带的划分有关,大多的文献都是基于地面通信系统和卫星通信系统来刻画高空平台的信道特性,在实际的建模环境中需要考虑多种因素进行全面分析。
3)切换技术。空地一体组网技术允许多个高空平台站同时服务地面用户,为了保证用户在高移动状态下的服务质量,需要用户考虑平台间的切换和平台与地面基站的切换,避免出现链路中断。研究切换技术需要关注切换频率、时延和频谱利用率等方面。
(3)网络优化部署技术
高空平台通信网络优化部署就是对不同场景需求,在满足系统约束的条件下(如能量存储、任务时间、平台速度、用户信干噪比和避碰等),通过优化平台部署位置、平台运行路径、用户发射功率、上下行链路时间、平台-用户关联、平台多天线发射波束成形矢量等,使系统期望的服务质量条件最佳(如最大化系统上/下行和速率、最大化最小用户速率、最大化系统能效和最小化任务执行时间等)。相应地,可以将设计的方案制定成为相应的优化问题。一般来说,这些优化问题通常都是包含不同类型变量的复杂的非凸问题,难以直接求解。而解决这类复杂非凸问题,可以将原问题通过锥优化理论等手段将原问题转化为凸问题,或者借助块坐标下降和连续凸优化技术,通过设计低复杂度的交替迭代算法求解原问题的近似最优解。
3 结束语
由于兼具广域覆盖、机动性高和通信时延短等特点,平流层高空平台通信能够有力支撑空天地一体化信息网络、解决当前应急通信面临的问题。本文首先深入阐述了建立高空平台通信网络的重大意义;然后,介绍了高空平台通信的概念和网络优势、给出了高空平台的分类;进而,给出了近几年国内外在高空平台通信网络部署领域的研究、试验和测试现状;最后,结合高空平台部署需求与部署特点,对高空平台部署进行了分类,给出了先进无线通信技术在高空平台部署中的应用建议。
★原文发表于《移动通信》2020年第12期★
doi:10.3969/j.issn.1006-1010.2020.12.008
中图分类号:TN929.5 文献标志码:A
文章编号:1006-1010(2020)12-0039-06
引用格式:王怡,那振宇,修露婵,等. 高空平台通信及其网络部署技术[J]. 移动通信, 2020,44(12): 39-44.
作者简介
王怡(orcid.org/0000-0001-9170-5863):大连海事大学信息科学技术学院信息与通信工程专业在读硕士研究生,研究方向为无人机通信、高空平台通信等。
那振宇(orcid.org/0000-0003-1098-1204):工学博士毕业于哈尔滨工业大学信息与通信工程专业,现任大连海事大学信息科学技术学院信息与通信工程专业副教授,主要研究方向为空天一体化通信、无人机通信、卫星通信与网络等。
修露婵:大连海事大学信息科学技术学院信息与通信工程专业在读硕士研究生,研究方向为无人机通信,NOMA、高空平台通信。