无线宽带自组网电台——不依托任何通信网络的无线宽带通信手段

2024-08-27 13:46:20

来源:光无际

        随着无线通信技术的蓬勃发展,各种通信产品层出不穷,成为人们日常生活中不可或缺的部分。现有的通信产品多是依托有线通信、基站式移动通信(4G、5G)和卫星通信等现有通信手段才能发挥作用,在一些环境相对复杂的应急现场却显得捉襟见肘。
光无际无线宽带自组网产品是基于软件无线电(SDR)技术的多载波调OFDM、智能天线MIMO和移动自组织无线网络MobileAd Hoc Network(MANET)的宽带自组网,是目前最强大的无线自组网,提供最高180Mbps、最远100公里以上的实时高清视频、多路串行数据、双向对讲话音和宽带以太网络连接,是关键专网无线通讯的理想选择。
一、产品功能
        通过光无际无线宽带自组网节点产品互联互通,打造“空天地”网格化军事通信网络,指挥信息节点综合指挥协调,作战信息节点高效协同指控。各作战单元信息节点通过分布式全息通信系统:可实现敌情信息共享、战场态势感知、军情实时会商、任务即时分配作战指令下达,进而实现各作战单元一体化高效协同。
二、产品特点
       无依托:电台不需要依托任何基础通信设施(光纤、运营商基站、卫星等),通过无线电信号收发可以快速自行形成局域网络,具有很强的灵活性;
       无中心:网络中没有严格的控制中心,每个节点都能可靠通信,节点可以随时加入和离开网络,任何节点的故障不会影响整个网络的运行,具有很强的抗毁性;
       高速率:设备最高支持70Mbps速率传输,40M带宽分配,可以支持多路高清视频指挥调度等复杂业务通信;
       远距离:空地通视条件下,两个节点之间最远通信距离可达300km,几个设备可轻松覆盖大片区域,形成大范围局域网。
三、应用场景
       车队联动,自组协同
       车队行进车辆上搭载部署自组网车载节点,开机上电后即可在极短的时间内组建一张多跳中继、多业务、高可靠性、高移动性的宽带无线传输网络。保障多车同时联动通信,提供独立、安全、高效、及时的语音通信、数据传输及视频监控等业务。
机载节点可作为无线自组网制高增强覆盖点,进一步扩大作战半径视野,为各作战单元提供最新战情及态势预报。
       舰船编队,陆海联通
       针对海上无线通信环境,舰船上搭载部署船载节点,可快速组建高可靠性、高机动性、强抗毁抗干扰性、超视距传输的宽带无线网络。确保岸基与船舰间、机舰间的灵活组网、多跳传输,为用户提供安全、可靠、稳定、及时的语音、数据及视频等多媒体综合传输业务。
       支持舰船编队海上航行时的动态组网,网络拓扑随编队变化时可快速路由重构,不影响整个编队的无线通信。
        边境态势,监控感知
        将宽带无线自组网通信技术应用至边境态势监控系统中,可自组织构建分布式全息通信系统,通过单跳直通或多跳中继方式实现无线实时回传,实时传输及综合应用,实现固定监控和巡逻监控相结合、信息传输和指挥调度相结合,可将边境态势信息第一时间回传,为前后方信息实时交互、远程统一指挥调度提供有力支撑,从而进一步提升边境态势监控的信息化综合技防作战能力。
        消防应急,救援指挥
        灭火救援现场内外可快速部署不同形态全息网端节点,高效自组成网。特别针对火场建筑物复杂内部及地下结构,通过构建无线多跳网格,有效解决因遮挡造成的通信不畅或盲区确保“有人必有网”,保障火场内外消防官兵可靠、及时的无线通信。同时,通过消防车、无人机搭载的机动节点,可实现火情侦测预知及火场实时监控。
        分布式全息通信系统可进一步拓宽网络覆盖,有效解决火场地下与地上间、建筑物内部与外部间、建筑物纵深处等“高—低—大—化”等场景下的通信,方便现场指挥消防员场内协同、人员搜救及安全撤出。
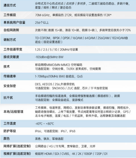
四、共性参数

 
索取“此产品”详细资料,请留言
  • *姓名:
  • *手机:
  • *邮寄地址: