[推荐阅读]联合作战方案互通技术框架

2024-11-07 16:39:28

来源:指挥控制与仿真

本文发表于《指挥控制与仿真》2024年第5期
田华, 张荣, 焦毓堃, 李博. 联合作战方案互通技术框架[J]. 指挥控制与仿真. 2024, 46(5): 124-131.
摘要:为提升作战效能,分析了联合作战方案互通一致性工作的重点和难点。针对联合作战方案的特点和方案互通一致性的需求,提出了一种联合作战方案互通一致性技术框架。该框架包含联合作战方案一致性描述方法,方案互通分专业、分层级、分模式的互通方式设计,以及方案互通软件功能和流程的设计。案例分析表明,该框架可解决联合作战方案互通不一致的问题,有效提升编队协同作战能力。
 
随着信息技术的快速发展,海军舰艇编队作战从合同作战向联合作战转变,舰艇编队指挥信息系统成为联合作战的重要基础。为有效提升联合作战效能,指挥信息系统逐渐向一体化、协同化的方向发展,联合作战方案互通作为协同指挥的重要组成功能,为联合作战方案互通的处理和应用提供了全新的应用空间。
当前,编队指挥机构、上级指挥机构和协同舰指挥机构存在多款方案拟制软件、多种互通协议格式和多个方案互通要素转换软件,导致互通作战方案后产生方案要素丢失、要素不一致、信息不完备等不一致问题,成为制约联合作战效能发挥的关键问题之一。
因此,开展联合作战方案互通的相关业务和软件技术框架研究,解决联合作战方案互通的一致性问题,既是解决“联合作战方案信息无缝互通”的协同指挥需求,又是实现作战“互通、协作、融合”能力的软件研制思路,对推动编队协同作战的发展具有重要现实意义。
1 联合作战方案互通
1.1 联合作战方案含义
作战方案是使用作战兵力达成一定战役或战斗目的的计划文件,是组织、指挥部队作战行动的依据文件,也是作战意图和作战决心的集中体现。
联合作战是多兵种力量结构形成后,因作战实践活动而转变整体或基本外在形态的一种作战方式,具有统一、凝聚和相互信任的特点。作战筹划是运用联合作战拟制作战方案的过程。根据2011 版《军语》,作战筹划是“指挥员及指挥机关对作战行动进行的运筹和谋划,是在综合分析和情况研判的基础上,对作战目的、作战方针、作战部署、作战时间、战术战法等重大问题进行创造性思维,进而形成作战基本构想的过程”。
联合作战方案是指挥员及指挥机关对作战行动进行的运筹和谋划,是在综合分析的基础上,对作战目的、作战方针、作战单元、作战时间、作战区域和战法进行创造性思维并形成作战基本构想的过程,是兵力编组遂行任务的行动化序列,是对作战进程和战法的具体设计。
1.2 联合作战方案互通
互联是指指挥信息系统与通信系统之间的通信链路保持通畅,是作战方案互通的前提。互通是指挥信息系统对跨平台信息系统进行远程交互的统一服务,具有硬件设备和网络链路的透明性。互操作是指充分利用互通服务,在指挥信息系统之间的相互对话和对其信息的交互操作,保证部队、系统和作战单元的多边互操作性。
作战计划互通就是利用军事信息系统内外畅通的通信链路,基于多种信息交换标准,以实现无缝、实时的计划信息交换服务为目标,为各级作战人员提供作战筹划信息的共享和交流。作战计划互通贯穿战前、临战、战中作战筹划拟制的各步骤,提升编队作战计划互联互通的能力,其实质是提升编队协同作战指挥能力。
为一致、完整、准确、灵活地描述作战兵力的侦察、突击、防御、保障等作战行动,必须研究形式化描述作战方案信息,使联合作战方案在各级指挥所、各军种兵力、指挥系统之间一致地传输作战方案信息。这有效地提升了联合作战协同指挥的水平,增强了作战方案互通系统中作战方案实现的一致性和作战应用软件的复用性,对推动联合作战系统的发展具有重大理论和现实意义。
2 方案互通技术框架
本文结合海军舰艇编队的作战使命和编队作战指挥方式,以联合作战方案信息要素的一致性描述研究为方案互通的基础和前提,从分专业、分层级、分模式三方面研究联合作战方案互通的典型业务流程,再设计实现作战方案互通的收发和管理功能,以提升不同平台之间、平台内部和系统内部作战筹划协同拟制的能力。联合作战方案互通的技术框架如图1所示。
图1 联合作战方案互通技术框架
联合作战方案互通技术框架主要由以下三部分组成:1)作战方案互通一致性描述:不同平台作战方案软件中方案要素的统一描述;2)互通方式选择:指挥员使用方案互通进行作战方案互操作的方式和粒度,包括分专业互通、分层级互通、分模式互通三种方式;3)互通功能实现:指挥员利用方案互通协议实现方案互通的收发管理流程。
2.1 联合作战方案一致性描述
根据联合作战方案互通的特性和以往方案互通的实践经验,作战方案的一致性描述是实现方案互通一致的关键。作战方案互通在实际应用中经常出现不一致的情况,其原因是:1)不同层级指挥员使用的筹划软件不同,拟制的作战方案要素详细程度也不同,导致互通后不同筹划软件对方案要素的展现不一致;2)不同指挥层级使用的方案互通转换软件不同,导致互通后解析方案时存在要素不一致的情况。
作战方案互通一致性问题主要从作战方案的一致性描述和方案互通的业务原则两方面进行解决。
1)作战方案的一致性描述
不同平台装载的作战筹划软件系统面向的用户群体不同,系统的功能也不同,互通方案的消息格式也存在差异,导致不同系统对作战方案中同一要素的理解和软件展现存在明显差异。
本文设计了一种面向筹划软件设计的作战方案描述,以提高作战筹划软件的数据兼容性和一致性,为作战筹划软件具备统一、规范、灵活特性提供发展支撑,有效提升编队协同指挥能力。
通过对作战方案多种要素和方案互通协议格式承载要素的特点进行分析,可以得出,作战方案是多个“子作战任务+作战单元机动+装备运用”的组合。
子作战任务可视为将上级任务分解为多个子任务中的一个。将子作战任务形式化描述为作战意图、方案节点、作战样式和作战单元。
作战单元机动可视为作战兵力从A点出发经过一段时间机动到B点,其平均移动速度可由AB两点距离除以时间得出,若A点与B点重合即表示待机点。将兵力机动的过程形式化描述为兵力行动、作战时间、作战地域。
装备运用可视为作战单元装备的战术应用,范围比较广,如雷达静默、使用舰舰弹对海面目标攻击、雷达对海搜索、物资垂直补给等。将装备运用形式化描述为原子行动,将联合编队中各兵力的组织关系和关联关系形式化描述为作战要素,将方案要素的展示方式形式化描述为附属信息。
综上所述,作战筹划软件的一致性描述如图2所示。
图2 面向软件设计的作战方案一致性描述
图2中方案节点是描述某个子任务为达成特定作战意图而生成具体行动序列实体的关联关系,行动序列实体包括作战单元、作战时间、作战地域、作战行动、作战原子行动、作战要素、附属信息。
作战单元是作战方案执行的主体,可以是移动平台、固定平台或平台编组,如单艘舰艇、舰艇编队等。
作战时间是作战方案的执行时间,包括基准天文时刻、相对基准天文时刻、相对时刻。
作战地域是作战方案中作战单元遂行作战行动的地理区域,既可以是地理位置上的点、线、各种面状区域,也可以是相对固定位置、相对固定平台或相对移动平台的点、线和各种面状区域。
作战行动是对作战单元的作战行动的描述。完整作战行动描述为:某作战单元在什么时间地域,针对什么目标,按什么作战要求,运用什么装备,采用什么战术动作序列,达成什么作战效果。
作战原子行动是作战单元执行作战行动时运用装备的基本单位,主要描述作战单元的装备使用模式、时长、参数配置等。
作战要素是描述作战方案中作战单元的组织关系或关联关系。如编队队形、兵弹目配对关系等。
附属信息则描述作战方案的附加信息,如态势标绘的图形样式等。
2)方案互通的业务原则
在面向筹划软件设计的作战方案一致性描述基础上,为更充分更准确展现指挥员的真实意图,从互通软件的接收显示、互修改、权限规范三方面进行业务设计。
① 接收显示原则:对于接收的作战方案,在方案调阅时应当尽可能还原并展示方案中的信息,对于影响指挥员意图表达的要素,必须在信息完备、图形展示、表格展示方面同发送方所属系统保持一致。
② 互修改原则:当用户对接收的方案做出修改后,可按照所属系统的业务设计对方案信息进行改变保存,修改后的方案不受方案来源限制。
③ 权限限定原则:上级指挥所下发作战计划时,可对限制方案的修改权限,自动禁止下级指挥所对接收的方案进行修改。
2.2 分专业互通方式
联合作战任务主要涉及对海、对空、对潜、对陆和信息战五个方面的能力。根据联合作战任务和作战能力的特点,结合联合作战方案软件一致性描述的设计,将作战任务分解为11个专业方案实施,包括对海作战方案、对空作战方案、对潜作战方案、对岸作战方案、探测预警方案、信息对抗方案、航行方案、保障方案、救援方案、通信方案、用频方案。
笔者以将联合作战任务分为多专业方案的思路为基础,提出作战方案分专业互通的设计。首先,根据联合作战的具体任务,按专业对作战任务进行分解,在作战方案要素一致性描述的基础上,生成多个专业方案;然后,利用互通转换模块,将作战方案正向解析成指定协议格式的数据流;之后,接收方利用互通转换模块,将作战方案逆向解析后成为方案数据;最后,依据方案要素一致性描述方式,将方案数据反向映射出作战任务和各个专业方案。
这种分专业互通方式既支持11类单个专业作战方案的互通,也支持多个专业作战方案组合后的互通,实现了同一任务下多平台的作战方案分专业互通。作战方案分专业互通的具体设计图如图3所示。
图3 面向分专业的作战方案互通设计
2.3 分层级互通方式
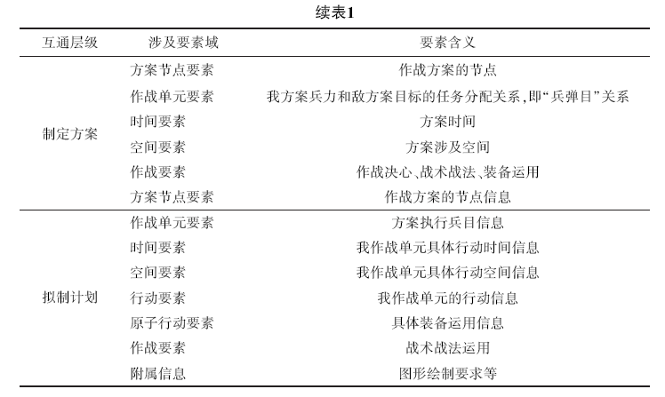
根据联合作战筹划指南的指导思想,作战筹划过程按理解任务、情况判断、形成构想、制定方案、拟制计划五个阶段逐层展开。其实质是在理解上级意图基础上,反复研究、逐步深化、不断完善,将思维活动和周密计划分层级实施的过程。
从联合作战筹划指南和筹划过程的五个阶段入手,结合联合作战方案一致性描述设计,分析筹划每个步骤涉及的信息要素,提出作战方案分层级互通的设计。即先将作战方案信息要素映射到作战方案一致性描述的八个要素域上,利用方案一致性描述支撑方案的完整性;然后,按筹划方案五个阶段的数据进行互通数据组织;之后,将组织的方案通过互通转换模块正向解析成数据流后发送;最后,在接收平台逆向解析并组织成相应阶段的作战方案。
这种分层级的互通可实现作战方案五个层级的互通。作战方案分层级互通的具体设计如图4所示。
图4 面向分层级的作战方案互通设计
在图4中,分五个层级互通的作战方案要素具体解释见表1。

2.4 分模式互通方式
笔者从联合作战指挥活动的指挥模式入手,根据作战方案制作的主体,将联合作战方案互通分为三种模式:集中筹划式、任务委托筹划式和互操作筹划式互通,以更好地切合协同作战的指挥模式。
集中筹划式互通:编队领受任务后直接制作方案,将完整的作战方案下发至其他平台,各平台接收作战方案后按方案要求组织实施。集中筹划式互通的流程示意图如图5所示。
图5 面向集中筹划模式的作战方案互通设计
任务委托筹划式互通:联合编队将作战任务分解为多个子任务,按照各平台的职责分别选择性下发,各平台节点收到子任务后独立开展细致的作战方案拟制,拟制完毕后将作战方案上报至指挥平台。任务委托筹划方式互通的流程示意图如图6所示。
图6 面向任务委托筹划模式的作战方案互通设计
互操作筹划式互通:编队指挥平台和编队内其他平台围绕同一作战方案开展方案拟制工作,编队指挥平台和编队内其他平台均可对该作战方案进行修改和确认,形成一个闭环,直到完成最终方案拟制。互操作筹划式互通的流程示意图如图7所示。
图7 面向互操作筹划模式的作战方案互通设计
2.5 方案互通的功能组成
笔者围绕作战方案互通的能力需求,通过对作战方案互通软件的一致性描述和分专业分层级分模式的互通方式研究,梳理出联合方案互通的主要功能包括各级平台作战方案的存储管理功能、各级平台间方案的接收发送功能、审批功能、互通状态监控功能、一致性显示功能等。联合作战方案互通软件具体功能组成如图8所示。
图8 方案互通软件的功能组成
其中,方案互通接收功能包括信息接收、方案互通格式逆向解析、方案存储、方案显示功能方案互通发送功能包括信息发送、方案互通格式正向转换、方案审批、方案读取、方案发送监控功能;方案管理功能包括方案信息的搜索查询、方案调阅、方案增删改编辑功能、方案共享。
2.6 方案互通的流程
方案互通的主要流程由方案接收流程、方案发送流程和方案转发流程组成。方案接收流程是接收到互通方案后进行的信息处理流程;方案发送流程是发送互通方案的信息处理流程。
1)方案接收流程
当接收到其他平台的作战方案后,首先对方案信息进行逆向格式解析。然后,判断收到的是信息回执还是具体方案信息,如果是回执,根据收发关系到数据库中检索数据、更新并通知前台界面收到方案的回执;如果收到的是方案信息,则先将数据解析出任务名称、方案名称、类型等概要信息,然后,将概要信息与原始的数据一起存到数据库里,再通知互通软件界面收到了新数据,最后,更新接收信息列表。方案互通接收软件流程示意图如图9所示。
图9 方案互通接收软件流程示意图
2)方案发送流程
当向其他平台或平台内部发送作战方案时,选择待发送方案、平台名称、互通协议格式和审批选择信息,将该方案发送至其他平台,记录在收发数据库中。方案互通发送软件流程示意图如图10所示。
图10 方案互通发送软件流程示意图
3)方案转发流程
当将接收到的方案转发其他平台时,其流程与互通方案发送流程一样,仅互通的消息格式不能选择。
3 应用分析
本文采用联合作战方案互通技术框架,构建了联合作战方案互通的验证系统,分别针对海、空、潜、陆和信息战五个方面典型方案的互通一致性进行试验。
3.1 互通方案的设计
笔者通过分析五个方面的能力特点,采用互通软件一致性描述规则,设计典型的联合作战方案要素。具体如表2所示。
3.2 互通环境搭建
试验分别部署两套互通软件,采用以太网进行消息互通,并提供平台、时间、导航等通用信息仿真。具体架构如图11所示。
图11 方案互通验证环境示意图
3.3 效果分析
在作战方案要素的一致性描述基础上,本文分别采用分专业、分层级、分模式三种方式进行作战方案的互通测试,通过比对两个平台互通的方案信息,从方案要素信息的完备性、连贯性、一致性和互操作性方面进行判定,联合作战方案互通软件的技术框架有效实现了方案互通一致性。
4 结束语
本文提出了一种联合作战方案互通一致性的技术框架,以联合作战方案要素的一致性描述为基础,采用分专业、分层级、分模式的方案互通设计,充分分析和梳理出方案互通软件的功能和流程,系统性解决了联合作战方案互通不一致的问题,可有效提升编队协同指挥能力。
相关阅读