全部
资讯
产品
关注微信
关注微博
新闻头条
军桥杂志
首页
国防信息化
智慧军营
通讯指挥
大屏显控
虚拟仿真
信息安全
AI计算
安防监控
无人机
作训装备
数码物联
军工电子
媒体展会
方案
技术
商城
产品
国防和军队建设
十五五
新质新域
模拟训练
模拟器
电子对抗
5G
无人化
信息安全
联合作战
指控中心
仿真推演
心理战
认知域作战
探路者无人车
智慧军营
机动指挥
大模型
AI
更多
智慧军营
|
解决方案
|
技术应用
|
法规政策
首页
>
智慧军营
>
法规政策
> 正文
【国家保密局最新通知】关于延长调整军工保密资格申请等级证明材料试点工作的通知
2024-12-31 14:44:21
来源:安全保密
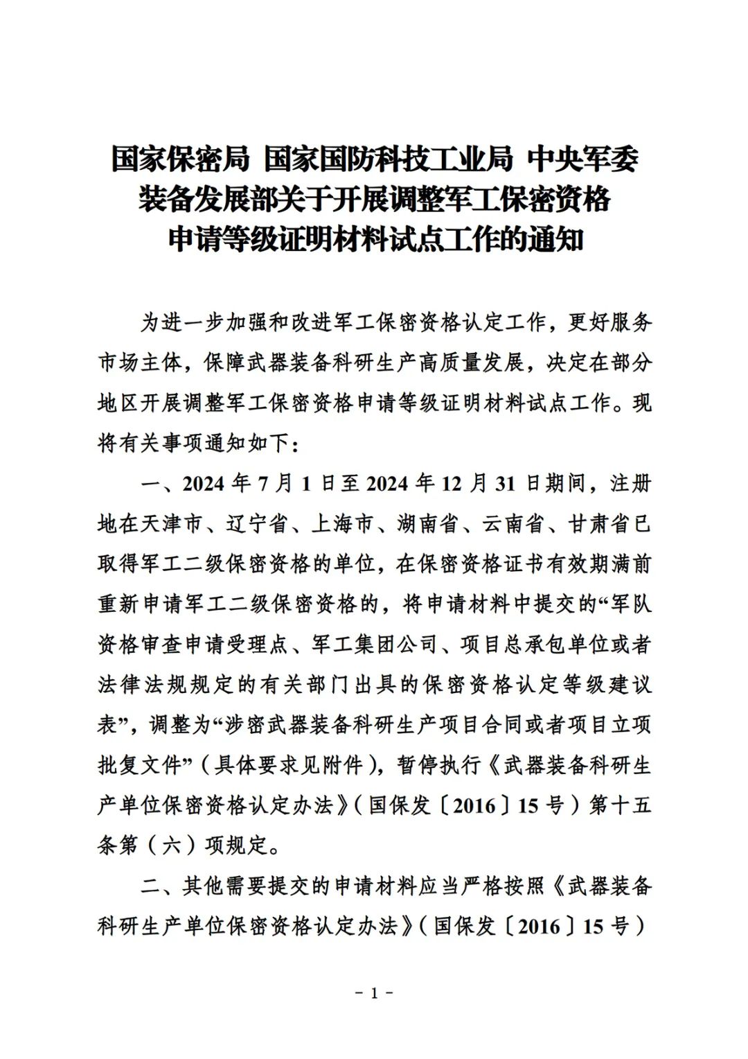
国家保密局 国家国防科技工业局 中央军委装备发展部关于延长调整军工保密资格申请等级证明材料试点工作的通知
2024年5月,《国家保密局 国家国防科技工业局 中央军委装备发展部关于开展调整军工保密资格申请等级证明材料试点工作的通知》发布以来,在加强和改进军工保密资格认定方面取得了良好成效。为进一步巩固试点效果,更好服务市场主体,决定将试点时间延长至2025年6月30日,其他事项仍按原《通知》内容执行。
特此通知
关键词:
国家保密局
上一篇:
李强主持召开国务院常务会议审议通过《公共安全视频图像信息系统管理条例(草案)》
下一篇:
关于发布《军队自行采购平台商品及价格监管措施(试行1.0.1)》的通知
索取“此产品”详细资料,请留言
*姓名:
*手机:
*邮寄地址:
相关阅读
热点方案
AI视觉识别智能工具柜
1
部队手机规范使用安全筛查系统——手机侦察兵
2
智慧军营管理方案 — 高精度室内定位技术的应用
3
RFID军队体能训练考核计时计圈系统
4
三维实景视频融合态势感知系统赋能智慧军营
5
“智慧军营”建设潮下的手机管控系统浅析
6
关于发布贯彻实施国家军用标准GJB 5000B-2021《军用软件能力成熟度模型》的公告
7
智慧军营系统建设及应用研究
8
守好部队军营手机管控第一道防线丨手机检测门
9
传统兵器室的智能化升级改造
10
精度实弹射击 自动报靶系统介绍
热点技术
军事训练数据采集终端——台式数据管理终端、手持数据录入终端
军事应用数据中台——助力军队业务系统数据融合
RFID军队体能训练考核计时计圈系统
守好部队军营手机管控第一道防线丨手机检测门
传统兵器室的智能化升级改造
精度实弹射击 自动报靶系统介绍
话务机务训练考核系统
手机智能存储柜管理系统
轻武器可视化自动报靶系统
执勤枪支安全管控系统
互联网+云平台打造智慧后勤服务平台
IOKING军队指挥控制交互式电子沙盘技术方案
热点政策
关于发布贯彻实施国家军用标准GJB 5000B-2021《军用软件能力成熟度模型》的公告
《军队单一来源采购审价管理办法》出台
关于发布《军队自行采购平台商品及价格监管措施(试行1.0.1)》的通知
战略支援部队某部关于“十四五”航天领域预研项目指南发布及申请事项的公告(公开)
全军军事训练伤四级防治体系建设全面启动
关于开展2022年装备预研共用技术领域快速支持机制第一批项目征集的公告
2024年共用信息系统技术基础指南发布公告
企业参与军队采购应关注十个方面
有奖调研活动 IT综合运维管理系统
中央军委后勤保障部印发《军事设施建设档案管理办法(试行)》
产品推荐
科大讯飞(iFLYTEK)添易智能会议专设M1录音转写设备
卫星通信加密系统
网翎便捷式卫星上网机
ZL60P-E 折叠一体化卫星宽带自动便携终端
AB330S便携双极天线 AB230S便携三线天线
融讯RX ESW64专线保障切换器(专业版)