申瓯通信——某某省应急管理厅融合指挥语音系统

2025-12-10 11:40:05

来源:申瓯通信

项目介绍
某某省应急管理厅需要搭建一套融合语音系统,该系统以科达融合指挥系统为核心,上联移动IMS(SIP 协议)、下联科达融合指挥系统(PRI 协议对接),实现语音中继汇接。完成信令转换、媒体处理与呼叫路由,构建固移融合通道,支持多场景语音互通,提升通话稳定性与运维效率。
项目需求
01、网络架构需求
1.部署申瓯通信SOC8000数字程控交换机作为语音中继/ 汇接核心设备,实现上下层网络的连接与业务转发。上层通过 SIP 协议与运营商 IMS 网络(移动)对接,完成 IMS 注册及语音业务交互;下层通过 PRI 协议 与第三方语音网关对接,处理语音信号的传输与控制。
2.申瓯通信SOC8000数字程控交换机 ↔ 移动 IMS 网络:采用 SIP 协议,支持 IMS 注册、鉴权及呼叫控制,实现语音业务的上行(呼出至移动网络)和下行(呼入从移动网络)。
3.申瓯通信SOC8000数字程控交换机 ↔ 科达融合指挥系统:采用 PRI 协议,实现语音信号的双向传输。
02、协议与接口需求
1.SIP 协议:程控交换机需兼容运营商 IMS 规范,支持 SIP 注册、INVITE、ACK、BYE 等呼叫信令,确保与 IMS 网络的互联互通。
2.PRI 协议:支持 PRI 信令(如 Q.931)和语音流传输,实现与科达融合指挥系统对接,包括通道捆绑、信令协商、呼叫状态同步等功能。
3.提供IMS注册接口(SIP):支持动态注册、心跳检测,确保与运营商网络的持续连接。
4.具有多种中继接口,可满足终端不同的接入需求。提供E1、环路、E/M、载波、磁石、VOIP、光纤等接口;E1支持NO.7、NO.1、PRI、R2、V5等信令;各种接口和信令之间可实现汇接组网;中继与用户容量可以任意配比。
5.多路由智能选择:支持PCM中继、环路中继和VOIP中继等中继智能选择,实现经济、实惠的IP路由。
设备介绍
01、设备简介
SOC8000数字程控用户交换机是新一代数字程控用户交换机,采用全数字时隙无阻塞交换方式,引用先进的生产技术工艺,充分吸收国内外众多数字交换机的优点,为IP网、宾馆、写字楼、校院网、工矿企业、机关事业单位及部队、公安、电力、煤矿、石化、铁路、银行等专网系统提供各种电话管理应用解决方案,也可作为电信、联通的端局或接入设备使用,是用户单位改善通讯条件、提高工作效率、控制话费支出、实行办公智能化的理想设备。它既能适应数字通信环境,也能适应任何模拟通信环境。
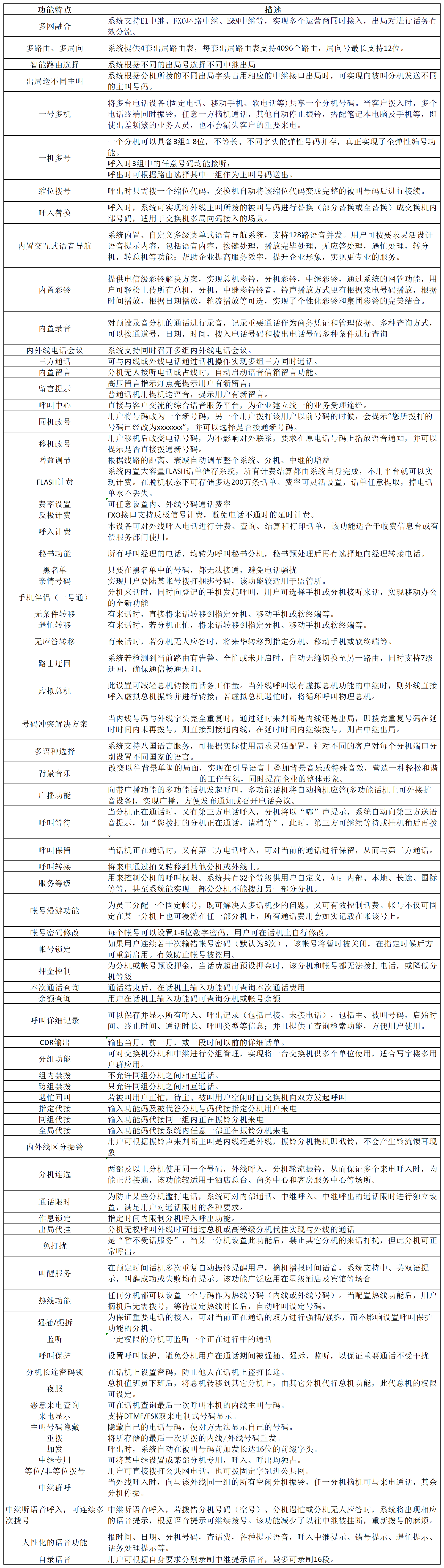
02、功能特性
03、现场图
 
索取“此产品”详细资料,请留言
  • *姓名:
  • *手机:
  • *邮寄地址:
相关阅读