2017-03-01 15:11:00
来源:
KC-660语音通信融合终端是一种实现多种语音通信系统融合通信的设备。支持不同频率、不同制式的超短波系统、短波系统、公网对讲系统、会议系统、卫星电话、固定电话、移动电话等语音通信系统的互联互通。用于现场应急、通信指挥车和指挥中心等应用场景的统一语音指挥调度。
KC-660有背负式和机架式两种型式,具有快速部署、手柄调度、软件调度、无差别接入、输出增益可调、语音数字化处理(有效语音侦测、降噪、防丢字)、接入和操控分离、可级联使用等特点。

图表 1 KC-660机架式

图表 2 KC-660背负式
2) 多通道无差别接入
支持不同频率、不同制式的超短波系统、短波系统、公网对讲系统、会议系统、卫星电话、固定电话、移动电话等接入。
3) 语音数字化处理
l 有效语音侦测
l 语音降噪
l 防丢字
l 延时时间可调
4) 话务手柄
l 话务功能
l 主机参数设置
l 手柄参数设置(喇叭音量、MIC增益、息屏延时、屏幕对比度)
l 号码管理(号码薄、黑名单、来电号码、去电号码)
l 手柄语音收发指示
l 电话模块上线指示
l GSM信号强度指示
l 手柄喇叭静音指示
l 自动拨号状态指示
l 自动接听状态指示
l 有效语音通道指示
l 电话呼入振铃提醒
5) GSM模块
l SIM卡槽
l GSM天线接口
6) 有线电话模块
l 电话线接口
7) 电话相关功能
l 自动拨号
l 自动保持(检测到断线自动重连)
l 自动接听
l 号码薄
l 呼入模式设置
l 来电显示
8) 主机级联
l 最大支持7机箱(28通道)
9) 数据透传
l 外接设备数据自动分发
10) 本机人机交互
l OLED显示屏
l 编码开关
l 机箱号指示
l VOX指示
l 有效语音通道指示
l 同步显示
11) 接入与操控分离
l 手柄远程设置与调度
l 软件远程设置与调度
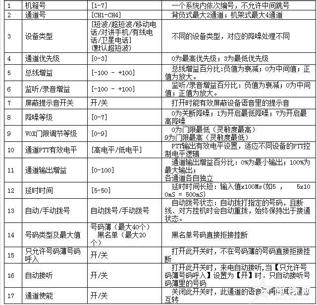
12) 基本参数设置
l 总线增益
l 监听增益
l 通道优先级
l 通道设备类型
l 通道PTT有效电平
l 降噪等级
l VOX门限
l 提示音屏蔽
13) 通道输出增益可调
14) 通道管理
l 通道开关
l 通道命名
15) 设置调度软件
l 参数配置
l 通道管理
l 号码管理
l 状态指示
16) 设置监听接口
l 支持外接监听音箱和录音设备
17) 扩展接口
l 基于CAN总线和语音总线
18) 宽电压输入
19) 电源开关,支持软开机、软关机
20) 电源防护功能
l 反接保护
l TVS防护
l 过流保护
l 欠压保护
21) 配置电源适配器
22) 内置锂电池
l 电量指示
l 电池可更换
l 配置电池充电器
23) 备用电池
24) 外接设备连线
l 可定制多种外接设备连接线
25) 便携式背负包
参数
