1. 前言
近年来互联网技术的发展日新月异,影响着人们生活的方方面面,甚至改变了人们的生活方式。相对于近些年来蓬勃发展的互联网技术,短波通信技术是一种古老的通信技术。自1901年意大利工程师马可尼实现了跨越大西洋的无线电通讯至今,已经经历200多年的发展。短波通信具有短波通信设备价格低廉,便携型强,传输距离远且无需有源中继等特点使之成为在应对突发公共事件,自然灾害等重大突发事件中信息传输的主要保底通讯方式之一。 然而短波电台的通信质量受所使用地域的电磁环境和天线的架设方式直接影响很大。当短波天线架设在电磁环境良好且周围无障碍物的区域时,短波的通信质量将得到显著的提高。正因为如此,为了获得更好的短波通信质量,很多应急部门将电台和天线架设在指挥所附近的山上或者高层建筑物的楼顶等空旷区域。而指挥所的位置因为交通或者其他方面的原因不能设置在短波电台所部属的位置,有时指挥所所在的位置与短波电台部署的位置的距离长达20KM或更远,这就需要在指挥所通过一些远程控制设备远程控制架设在附近山上或高层建筑楼顶的短波电台。MK-302语音数据自适应透传模块就是针对这些需求而研发的具有音频全双工实时网络传输和数据全双工实时网络透明传输功能的设备,从而实现指挥所远程控制系统和无线电通信设备特别是短波电台之间的实时语音通信和短波电台的远程遥控指令控制,解决地下指挥所对地面短波电台实时语音及数据通信问题。
2.设备介绍
MK-302语音数据自适应透传模块是一种适应长距离语音和数据实时传输的设备。支持语音的长距离全双工实时网络传输,基于RS232的串口数据实时网络传输和基于CAN总线的数据实时网络传输及电平量实时网络传输。可用于指挥所对远程电台的实时语音传输和实时电台控制指令的远程传输,也可广泛的用于任何需要远程音频和数据实时传输的场景。
MK-302语音数据自适应透传模块硬件采用STM32F407芯片作为主芯片,使用WM8978音频芯片用于音频的A/D和D/A转换,LAN8720A网络芯片用于网络传输,TJA1040 CAN总线芯片用于CAN总线数据的发送和接收,MAX3232芯片用于RS232端口的电平转换。其硬件结构框图如下图所示:
图 1 语音数据自适应透传模块框图
MK-302语音数据自适应透传模块的嵌入式软件是基于UCOSII实时操作系统并搭配LWIP网络协议栈进行开发。MK-302语音数据自适应透传模块同时具备音频,串口数据,CAN总线数据和电平量的全双工网络实时传输功能,这就要求所使用的操作系统可同时执行和调度多个任务并且各个任务之间的延时要尽可能小,以保证数据传输的实时性。UCOSII实时操作系统极好的满足上述需求,UCOSII实时操作系统具有任务调度,任务管理,时间管理,内存管理等基本功能且所占用资源小和可裁剪的特点十分适合嵌入式应用的操作系统,并被广泛的用于各类嵌入式芯片的系统开发。LWIP协议栈用于TCP/IP网络的搭建及数据的网络传输,LWIP协议栈可在UCOSII实时操作系统环境下运行,支持TCP和UDP协议的主要功能,并且所占用的单片机资源相对较小,十分适合用于搭建基于单片机的网络传输设备。
MK-302语音数据自适应透传模块的语音和数据的全双工实时网络传输采用不同的网络协。音频的全双工实时网络传输采用无连接协议的UDP协议。UDP协议不是可靠的传输层通信协议,在网络繁忙或者网络条件不是很好的情况下,所传输的数据包可能会丢失,但UDP协议具有占用资源小和数据处理速度快的特点。音频数据对数据的完整性要求不是很高,即使丢失一些数据包,也不会对接收的结果产生较大的影响,因此无连接协议的UDP协议十分适合音频的网络实时传输。而数据的透明传输,则必须保证所传输数据的完整性和可靠性,因而数据的透明网络传输采用更安全,更可靠的TCP网络协议。根据RFC793的定义,TCP网络协议是一种面向连接的,可靠的,基于字节流的传输层通信协议。
MK-302语音数据自适应透传模块可支持单播(unicast)和组播(multicast)两种不同的网络传输方式,并可设置两种不同的音频输入源(MIC输入或者线输入),音频输出增益可配置,音频传输功能可配置等功能,使MK-302语音数据自适应透传模块可适应不同的应用场景。
3.应用场景
3.1点对点实时音频和数据网络传输(单播)

MK-302语音数据自适应透传模块如上图所示,可进行点对点的音频,数据传输,通过公网,专网或者本地局域网的IP网络进行语音,RS232数据,CAN总线数据和电平量数据的全双工网络传输。可广泛的用于任何需要远距离实时传输音频和数据的场景,如需要对设备进行远程监控的应用场景,需要对音频进行远距离实时传输的应用场景或者需要实时传输设备控制指令已实现设备的远程控制的应用场景等。
MK-302语音数据自适应透传模块采用网页服务器对模块的各项参数进行配置,可简单方便对模块的各项参数进行查看或者修改。无需安装配套软件,只需通过已连接到与模块同一IP网络的电脑自带的网页浏览器,在地址栏输入相对应的模块的IP地址即可进入到模块各项参数的配置页面。在参数配置页面,可查看模块当前的各项参数,并可对模块的各项参数进行编辑和修改。
3.2短波电台的远程控制和实时语音传输(单播)
基于3.1所介绍的点对点音频数据网络传输应用场景,MK-302语音数据自适应透传模块可用于指挥所对短波电台的远程控制和语音实时传输。指挥所可通过电脑或者其他设备将电台的控制指令通过近端MK-302语音数据自适应透传模块RS232端口发送到近端模块,近端模块接收到电台的控制指令后,将所接收到的电台控制指令根据RS232数据透明传输协议对数据进行拆分打包,并通过网络将已打包好的电台控制指令通过网络传输到远端的MK-302语音数据自适应透传模块,远端模块根据RS232透明传输协议将电台控制指令从所接收到的网络数据包中解析出来,并通过与透传模块的RS232端口将电台控制指令发送到电台,实现短波电台的远程控制。
语音信号同样可通过近端MK-302语音数据自适应透传模块的音频输入端口将模拟音频信号进行数字化处理后通过网络传输到远端MK-302语音数据自适应透传模块,远端模块对数字音频信号进行解码,并通过音频输出端口将解码后的模拟音频信号发送到短波电台,实现实时语音信号的远程传输。
PTT电平量可通过近端MK-302语音数据自适应透传模块的电平量输入端口将电平量信号发送到近端模块,近端模块接收到电平量信号后,进行数字化话处理,并将数字化处理后的电平量信号通过网络发送到远端模块,远端模块根据电平量透明传输协议解析出近端所输入PTT电平量信号后,将PTT电平量通过电平量输出端口发送到所连接的短波电台。
短波电台的远程控制及实时语音传输的具体应用如下图所示:
3.3 实时音频信号的组播网络传输(组播)
MK-302语音数据自适应透传模块可实现音频的组播单工实时网络传输。将三块或更多MK-302语音数据自适应透传模块连接在同一个IP网络环境下,设置其中一块MK-302语音数据自适应透传模块的工作模式设置为服务器模式,其它的MK-302语音数据自适应透传模块的工作模式设置为客户端模式,并将所有连接在同一网络环境下的MK-302语音数据自适应透传模块的组播地址和组播端口设置为相同的组播地址和组播端口,即可实现音频信号的实时组播网络传输。如下图所示,当工作模式为服务器的MK-302语音数据自适应透传模块接收到语音信号后,将接收的语音信号经过数字化处理后通过组播(multicast)的网络传输方式将音频信号传输到与服务器模块拥有相同组播IP 地址和端口的远端的客户端模块,客户端模块接收到音频数据后,通过音频芯片的解码将声音播放出来。该应用场景十分适合组建基于IP网络的广播系统,如学校或者其它公共场所。相比于传统的广播系统,基于IP网络组播的广播系统可通过调整各个模块的组播IP地址和端口从而实现将特定信息发送到特定模块的功能。将电脑或其他设备连接到模块所属的网络中即可简单方便的通过自带的网页浏览器对网络中的所有模块的组播IP地址和端口或者其它参数进行设置。
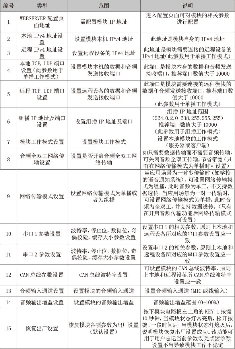
4. 主要功能与参数
MK-302语音数据自适应透传模块的主要功能是实现音频的网络实时传输和数据的网络实时透明传输。设备的详细功能介绍和参数说明详见下文的设备功能表和参数说明表。
6.模块尺寸及接口布局