2021-06-17 15:09:30
来源:华北创芯

二、应用场景概述
近日,某地区建党100周年汇报演练隆重举行,参加部门有:特警,消防,应急救援,民兵预备役等相关单位,参演队员们警容严整、精神饱满、斗志昂扬,按照统一指令迅速进入汇演环节。我司为其提供安全通信保障任务,将现场第一视角画面实时传输至观摩点。并圆满完成任务,获得试用单位高度认可。
三、场景应用需求
1、在演习场地中把特战队员第一视角视频传输到指挥台大屏幕;
2、根据保密要求,不能使用公网传输视频数据;
3、视频传输流畅,在演习活动中视频画面流畅,稳定;
4、将现场声音实时传输到观摩点大屏幕。

四、设备配置


五、设备参数特点
1.头盔式无线单兵设备

(1)功能特点
1、业务针对性强:产品根据武警,特警等部门实际业务需求量身定制
2、符合国标:支持国标GB/T28181协议。
3、北斗/GPS双模定位
4、PTT数字集群对讲,小组队员间相互通信
5、本地大容量存储128GB,支持连续录像不小于60小时
6、集成红外夜视功能,光敏感应,白天/夜间模式自动开启
7、快速安装:武警,特警专用魔术贴,方便安装在头盔上
8、一键开关机:带上手套也可以正常操作,操作简单
9、一键报警:战士遇到突发情况,一键报警到指挥中心,设备启动报警加密录像
10、支持VPN加密通信,双码流编码,一路码流传输至指挥中心,一路码流存储本地
11、支持4G运营商网络通信,移动/联通/ 电信
12、实时视频、实时语音对讲
(2)规格

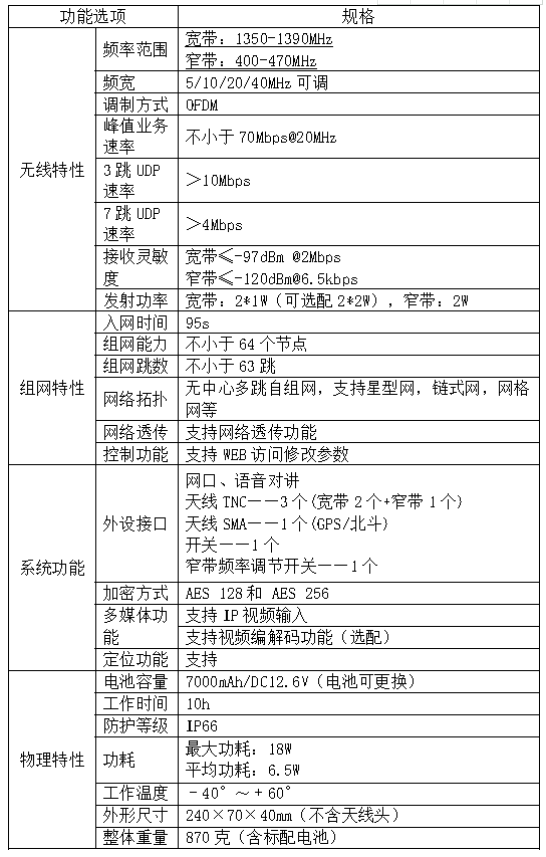
2.无线自组网通信设备
(1)功能特点
1、体积小,适合穿戴或手持
2、支持语音、视频等IP业务双向传输
3、支持PTT语音传输
4、动态路由功能,网络自组织和自恢复功能
5、支持内置WiFi
6、支持内置的GPS/北斗定位
7、支持串口透传功能
8、支持多设备组网,最大支持连续中继32节点
9、宽带高吞吐量,无线自组网可提供高达70Mbps的IP数据传输速率。
10、组网灵活,网状结构实现组网之间以点对点、多点对多点、人到人、人到车、车到车等多重的组网通信方式
11、优化调制方式,采用独特的COFDM调制模式,具有优异的射频穿透能力及
12、扩展性,支持第三方IP摄像头作为射频源可直接接入自组网设备。
(2)规格
