全部
资讯
产品
关注微信
关注微博
新闻头条
军桥杂志
首页
国防信息化
智慧军营
通讯指挥
大屏显控
虚拟仿真
信息安全
AI计算
安防监控
无人机
作训装备
数码物联
军工电子
媒体展会
方案
技术
热门
产品
无人机模拟训练
联合作战
指控中心
智能枪弹柜
智慧军营
野战兵器室
账外机
手机管控
电子沙盘
军事体育训练
智慧训练
数字化营区
无线通信
Mesh自组网
战术训练
虚拟训练
仿真训练
更多
大屏显控
|
显控方案
|
显控技术
|
显控资讯
|
显控热点
|
显控产品
首页
>
大屏显控
>
显控方案
> 正文
itc校园应急广播建设方案详解
2022-11-11 14:03:03
来源:itc声光电视讯
校园安全无小事,责任大于天。
随着国家对校园安全防范重视程度不断加大,全国各地也在逐渐强化学校人防、物防、技防建设,全面提升各级各类学校安全防范建设整体水平。
加强校园安全教育,完善校园消防应急设备设施是校园安全建设的重中之重。
为深入学习贯彻习近平总书记关于防范化解重大风险的一系列重要指示批示精神,
有效提高全省学校突发事件的应急处置能力,广东省教育厅决定从2021年起开展为期三年的广东省校园应急避险和安全防范疏散演练达标单位创建活动
,用三年时间实现全省校园应急避险和安全防范疏散演练达标单位全覆盖。为此,教育厅制定了
《广东省校园应急避险和安全防范疏散演练达标单位创建活动方案》
。
(一)各级各类学校于2021年4月至2023年12月,开展应急避险和安全防范疏散演练达标创建活动,
利用三年时间实现全省校园应急避险和安全防范疏散演练达标单位全覆盖
。
(二)活动由各级教育行政部门牵头组织,每年达标率不少于学校总数的三分之一。
(三)各级教育行政部门组织专家对各学校上报材料进行审 核,研究确定达标单位,并对达标学校进行抽检。省教育厅每年对各地市达标学校抽检不少于5所学校,对各普通高校抽检不少于10所学校,对省属中小学、幼儿园抽检不少于5所,各地级以上市、各县(区、镇)对下一级抽检比例自行确定。
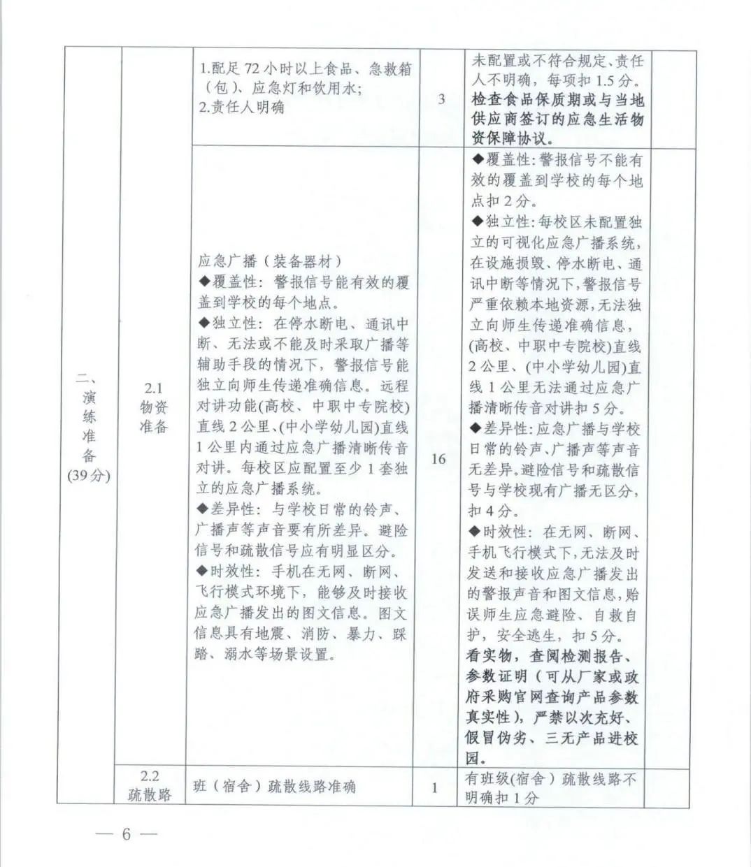
《校园应急避险和安全防范疏散演练达标单位验收标准》
(总分值:100分)
演练方案(17分)
演练准备(39分)
演练实施(34分)
演练总结(10分)
达标单位:85 分以上;
示范单位:95 分以上;
其中演练准备(39分)中的应急广播(装备器材)占比16分,所以想要确保达标,应急广播设备的完善配套是必不可少的一环。
应急广播(装备器材)验收标准
◆覆盖性:警报信号能有效的覆盖到学校的每个地点。(2分)
◆独立性:在停水断电、通讯中断、无法或不能及时采取广播等辅助手段的情况下,警报信号能独立向师生传递准确信息。远程对讲功能(高校、中职中专院校)直线2公里、(中小学幼儿园)直线1公里内通过应急广播清晰传音对讲。每校区应配置至少1套独立的应急广播系统。(5分)
◆差异性:与学校日常的铃声、广播声等声音要有所差异。避险信号和疏散信号应有明显区分。(4分)
◆时效性:手机在无网、断网、飞行模式环境下,能够及时接收应急广播发出的图文信息。图文信息具有地震、消防、暴力、踩踏、溺水等场景设置。(5分)
itc
作为声光电视讯行业广播系统领域的领先者对广东省颁发的文件进行深入研究和探讨,以及结合广东省各地级市县的具体情况,
制定出了既符合政策要求,又不增加各个学校人员、资金负担的解决方案:
政策对标解决方案
覆盖性
itc校园应急广播系统通过一台应急广播主机,搭配采用
指向强、高声压、高清晰,远距离户外防水喇叭单元
,正前方30米处的声压≥90dB(A),支持独立安装设计,可根据现场环境调整安装布局,
传音距离0.1-1.5公里左右
,可以
根据校园实际面积增设扬声器数量,扩大报警信号传输范围,确保完美覆盖校园所有角落
。
独立性
itc校园应急广播系统自带智能电源管理
,
可独立工作
,在断电情况下为应急广播设备提供稳定正常供电,待机状态下,电源管理系统可支撑主机正常工作10个小时以上;可接驳13-30V电源、可通过光伏设备或交流电源适配器充电,自带12V输出电源,可接驳夜间应急照明灯,
完成在断电情况下的消防报警任务
。
同时系统
配备无线对讲设备
,在发生停水断电、通讯中断、无网络、断网等紧急情况时,可扩展无线对讲话筒进行语音对讲,系统可接收对讲信号实施现场指挥喊话。
在直线3公里以上无障碍环境下,无线对讲话筒能够通过应急广播系统进行清晰传达喊话指挥
,满足应急情况下的通讯和指挥需求。
可配置AI智能图形化报警软件,支持学校组织通用码设置,
相邻学校间互不干扰,避免错误报警提示。
差异性
itc校园应急广播系统自带8种可切换式警报信号
,与学校日常铃声、广播声等有明显区别,使避险信号和日常广播业务、疏散信号能
互相独立且有明显区分
。同时系统自带USB、TF卡接口,数字播放器可播放MP3、MP4、TF卡等多种音源,便于学校导入本地独特报警语音,还可对喊话内容进行现场录音,通过应急广播主机进行循环喊话提示。
时效性
itc校园应急广播系统可配置AI智能图形化报警软件,采用独特的加密协议与应急广播主机通讯,
具有地震、消防、暴力、踩踏、溺水等五种图文警报及对应音频警报模式
,同时支持用户自定3种触发模式,自带一键暂停功能。
结合可视化APP配套使用,即使手机在无网、断网、飞行模式下,也能够及时接收应急广播发出的图文信息。
itc在对广东省
《校园应急避险和安全防范疏散演练达标单位验收标准》
文件的深度解析和方案建设的过程中也同步制作出适用于
全国各地校园应急管理的方案
,以及针对类似高校、职校这类大区域院校建设
不止一套应急广播设备
,能够满足不同设备系统之间联动的应急解决方案
:
校园消防应急安全防范关乎在校师生的人身财产安全,牵连的是千千万万个中国家庭和祖国的未来,安全无小事,重视校园安全建设是每一所学校的责任,是安师生的心、安家长的心、安国家的心。
itc校园应急广播系统的研制不仅仅是广东省政策所需,更是全国各地每个校园的安全建设所需。
关键词:
园应急广播
校园应急广播建设方案
上一篇:
创凯智能显控一体化图像管理平台
下一篇:
智能楼宇新生态!itc智能建筑节能减排年度报告及解决方案交流峰会重磅来袭!
索取“此产品”详细资料,请留言
*姓名:
*手机:
*邮寄地址:
相关阅读
热点文章
新品首发、黑科技云集!联建光电闪耀北京InfoComm China展会
1
小鸟全智能拼接处理器DB-VWC2-Hpro
2
分布式网络音频系统
3
部队联合作战指挥中心建设方案
4
东微MIDIS多媒体信息分布式交互系统打造智能行政会议中心
5
基于三维战场环境的高清作战指挥中心方案介绍
6
中国VT4坦克内部对外展示,欧美媒体:信息化超越M1a2, 宽敞实用
7
itc校园应急广播建设方案详解
8
联合作战值班室建设方案介绍
9
野战便携态势指挥平台——单兵便携式快装大屏
10
教育领域再传捷报,东微助力黎明大学建设多功能智能化报告厅
热点技术
高可靠双路备份音箱——确保会议现场万无一失
如何建设安全稳定的E1专线视频会议系统
小鸟全智能拼接处理器DB-VWC2-Hpro
分布式网络音频系统
基于三维战场环境的高清作战指挥中心方案介绍
联合作战值班室建设方案介绍
未来战争下,如何保障作战指挥控制中心的网络安全
浅压缩并不“浅”,迄今最易懂的“深”“浅”压缩对比
浅析分布式网络高清矩阵, 真的分开了吗?
广州地铁调度监控大屏方案
大视电子推出3D纯硬件边缘融合解决方案
创凯 VIMIS可视化交互管理信息系统
热点方案
基于显控3.0的指挥大厅建设方案
边海防多技术多光谱云台摄像机
联建光电打造电力行业P0.9第一屏,助力国家电网苏州供电公司智慧电网新升级
宁夏银川供电局调控中心 三通道高清边缘融合投影显示系统
天津西站轨交中心 GQY大屏再作贡献
感知现代化可视矿井——威创为霍尔辛赫煤业公司建成可视化监控系统
巴黎圣母院“火”了,对待公共安全建设,我们是认真的!
值得信赖的主题公园合作伙伴 – AVANZA
Infocomm China 2018隆重开幕 LED产品争奇斗艳,百花齐放
赢康参与济南解放阁灯光投影秀,用光影再现泉城美景
联建光电再获“深圳知名品牌”殊荣,助力中国品牌腾飞
重磅!联建光电揭秘芜湖”城市超脑“,解读智慧城市密码
产品推荐
洲明UHP0.9标准分辨率小间距LED显示屏
北京环宇蓝博微距背投MRP
光纤拼接输出卡(4路)
三星UH55F-E
威创VLED COB小间距拼接显示单元
巨洋第”V“代激光光源极光系列