2015-06-01 10:46:09
来源:
维冠视界是国内领先的分布式图像拼接处理器供应商,追求科技创新的理念,将图像拼接显示技术紧密结合,成熟应用于军事、安全、交通、能源、通讯、航天、金融、政府等领域。网络是一个充满无限想象和创新的领域,基于网络的分布式处理器未来也一定会随着信息化、网络化、智能化的 发展,诞生更多更能满足用户需求和体验的好产品好功能,让我们拭目以待!

产品特色:
1. 网络分布式拼接处理器是一款:结合现在需要解决大量监控及视频图像的解码,改进传统集中式多屏处理器的不足,以及新的市场应用发展趋势而出现的——大量视频解码、任意大屏拼接、无限开窗漫游的多功能图像拼接处理器。
2. 网络分布式拼接处理器采用超大规模FPGA的纯硬件构架,以高带宽网络交换技术为手段,以基于像素的图像缩放引擎为基础,采用分布式的模块化设计,实现大屏幕拼接墙灵活,稳定,方便,高性能的显示控制解决方案。
3. 网络分布式拼接处理器将给用户带来前所未有的革命性的超凡体验,不再局限于宽带的限制,距离的约束,系统规模可无限升级,支持即插即配、海量信号管理、多屏联动、自由拼接、超大分辨率底图、灵活操控等全新体验。
4. 网络分布式拼接处理器一款真正把图像处理技术及应用全网络化的产品,一款带给用户更加灵活、方便、简捷、无限扩展的实用产品。
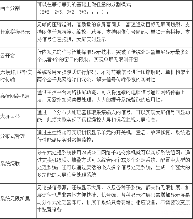
产品功能:



产品应用原理图:

产品参数:

