2016-04-05 16:03:09
来源:
激光投影机是光机电一体化的高精密度,高集成度的设备,内含多种关键元器件,如激光器(laser diode)、DMD芯片(DLP系统)、荧光轮(phosphor wheel,高能量激光轰击时易导致热猝灭)、电源、以及各种电子芯片等等。这些关键元器件以及整机系统都需要在一定环境条件下运行,才可以保证可靠性和使用寿命。
我国幅员辽阔,地势不均,先进的激光显示系统是否能经受各种环境的考验?本短文将结合AVANZA帅映产品开发经验简要探讨应用环境的一个重要因素:海拔。中国的3C认证包含2000米以下和5000米以下两种规格,产品在设计上需要分别满足相应的规范并能通过和获得被CQC认可的第三方机构检验检测机构的测试报告。
下表为不同海拔下,气压、空气密度以及绝对湿度的关系。可以看出,海拔高度的不同,会导致多种环境因素的变化。

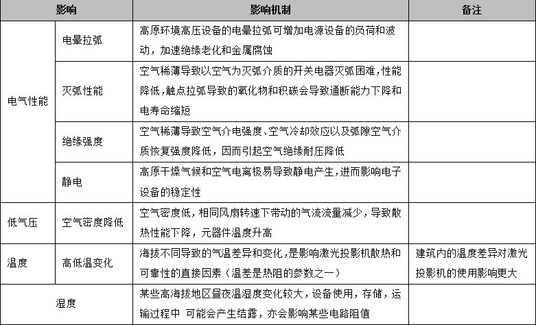
这些因素的变化对激光投影机的影响主要体现在:

注:高海拔还会导致的辐射和沙尘因素,因与投影机的应用环境直接关系不大,故未特别列出
其中,电气性能的保证,需要遵循GB/T 16935.1(低压系统内设备的绝缘配合第1部分:原理、要求和试验)中对电气间隙、爬电距离、固体绝缘的要求进行设计,并按照GB 4943的总体要求通过电磁兼容测试(包括辐射、传导、谐波与静电等);

散热性能(由空气密度和温度影响)的保证,需要通过合理的系统风道布局设计、散热器模组设计、风扇调速控制设计(FSC)、海拔传感器、以及多个遍布系统各关键点的温度传感器进行系统化的设计整合。AVANZA帅映通过一套涵盖电子、软件和散热模组的专利技术,实现了激光工程投影机在全地形环境的智能控制。

AVANZA是首个通过3C 5000米认证的激光工程投影品牌(3C认证号:2015010903789902)。