一、背景
《军队档案馆馆藏档案利用暂行规定》自2021年10月1日起施行。《规定》深入贯彻习近平强军思想,着眼充分发挥档案价值作用,有力服务备战打仗和军队建设,首次对军队档案馆馆藏档案利用工作作出系统规范。规定的出台,势必对档案馆的档案日常管理及建设提出更高的要求,充分利用信息化手段提高档案日常查询、摘录、复制、借出等业务效率,充分利用云计算、大数据、人工智能、物联网等技术管理运维档案资源,为广大官兵提供便捷高效档案服务。
成册的典籍、书刊的数字化生产一直是档案数字化建设中的难点,手自动一体成册档案书刊扫描仪成功的解决了这一难题。扫描过程无需拆装典籍书刊,有效降低成册文稿在数字化过程中损毁风险,并成倍提高档案数字化生产效率。
二、产品简介

手动和自动扫描一体机(手动和自动翻页两种模式)方便快捷, 广泛适用扫描成册文档。非接触式扫描,顶置式高清、高寿命、双工业面阵相机配置。
书刊扫描仪采用可调节V型书稿台, 书页翻动过程中厚薄平衡自动调整,文件物理展平。全中文彩色触控屏, 智能化控制扫描头一键到位, 中缝自动对齐, 成册文件免拆扫描, 生产型功能和自助型功能一机两用。
非接触式免拆扫描,专为成册文稿(公/检/法 卷宗 案卷、书籍、人事档案、古籍等)量身定制,手动和自动翻页两种扫描模式,适用扫描文稿类型更为广泛。
扫描过程无需拆装订,能有效降低成册文稿在数字化过程中损毁丢失的风险。
手自动一体成册档案书刊扫描仪适合多种装订成册的文件扫描,不论您是何种装订方式:胶装、线装、钉装,不论装订线高低......在不破坏装订的情况下,让您轻松实现数字化工作。
三、设备特点

◆高清、高寿命 工业级扫描单元:使用顶置式双2000W像素超高清、超高寿命的工业面阵相机,内置帧缓存,确保图像传输的超高的稳定性。高速USB3.0接口,5G传输速度,支持亮度、对比度、色温、锐度、降噪、gamma、白平衡、增益、曝光等调整。
◆ 不拆卷 非接触试扫描:采用页面向上的非接触试扫描方式,扫描过程不需要拆卷;
◆ 自动、手动翻页 切换便捷:自动翻页与手动翻页扫描模式切换方便,通过特殊手柄一下搞定。

◆ 避免反光:两侧双LED无屏闪45º灯光入射角,光滑纸张不易反光。
◆ 左右厚薄 自适应:设计了独特的厚薄自动调整装置,扫描过程中成册文件左右厚薄自适应。
◆不同装订方式有针对性应对。
◆文件锁定扫描过程中防止书籍摆/串动。
◆中缝自动对齐:扫描过程中文件中缝自动对齐(专利技术)。
◆配件更换方便、维护成本低打开银色[手柄]拧开航空插头,整个自动[翻页机器手可以延轨滑滑出,方便快捷的更换。
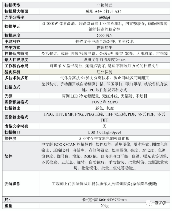
四、设备参数
