摘要:通过分析大数据问题产生背景、基本认识和电磁信息处理技术特征,分析了在复杂电磁环境下战场电磁信息处理大数据问题的处理方法和主要应用技术,其分析结果可为电磁信息...

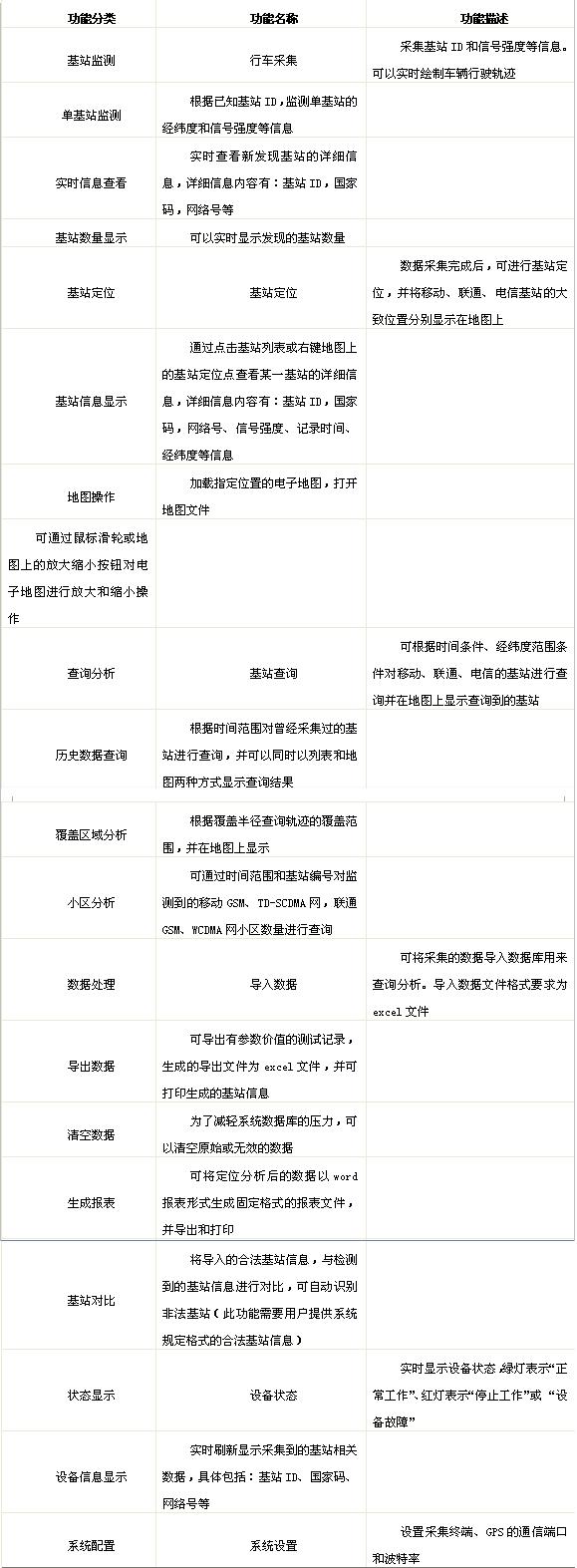
一 系统概述 随着手机用户的增多,移动网络不断壮大,无线电管理机构加强移动基站数量及位置的管理,实现基站的优化配置势在必行。目前,无线电管理部门对各运营商的新建基...

电子战的发展历程 电子战是在20世纪初的日俄海战中偶然出现的。1904年,日本与俄国围绕争夺中国重要港口旅顺发生大规模海战。3月8日,日本海军派了一艘小型侦察船,潜入靠岸的...

1991年海湾战争中,多国联军在战场上发生了多起友军误击事件,不但造成了很大一部分不必要的人员和武器技术装备损伤,而且直接影响到了前线作战人员的士气和战斗信念。鉴于此...

随着人类社会技术形态由机械向信息化的转变,以信息技术为核心的高新技术在军事领域得到广泛应用,从而在世界范围内引发了一场深刻的军事变革。透过20世纪90年代以来发生的屡...

随着电子技术的飞速发展,电子信息技术设备已广泛渗透到各种作战装备和作战行动当中。而电子战争(即电子对抗),在现代战争中的地位和作用

信息在战争中的作用是不言而喻的。早在春秋战国时期,我国伟大的军事家孙子就在《孙子兵法》中指出知己知彼,百战不殆和兵者,诡道也,说明

引言现代海战条件下,随着以隐身、超高速、超低空、超视距为特点的新一代反舰导弹的大量装备和使用,反舰导弹已成为水面舰艇编队的最大威胁。

脉冲电子围栏统主要由集脉冲发射,报警与一体的控制器、电子围栏二大部分组成。通常,电子围栏在室外,沿着原有围墙(例如砖墙、水泥墙或铁
