2018-10-15 11:00:02
来源:互联网
联合作战是多军种进行的全方位全时域多维协同军事行动,要求能迅速调动和综合运用联合或合成部队,以应付突发的危机和冲突以及执行作战任务。联合作战强调在整个作战空间内,空中、陆地、海上的不同军兵种的协调一致的军事行动和军事指挥,这就对联合训练提出了很高的要求。而通过作战模拟系统可以实现以较低的费用、达到较好的联合作战训练效果,联合战区级模拟系统(JTLS)就是美军用于联合作战模拟训练的一种典型系统。在2017年5月台军举行的“汉光33”三军联合兵棋推演就使用了该系统。
1. 系统发展概述
联合战区级模拟系统(JTLS)是针对陆海空联合作战以及后勤、特种兵力、情报支援的交互式、多方参与的战区级作战模拟系统。1983年该系统由美国战备司令部、陆军军事学院和陆军概念分析局联合资助,由美国罗兰公司研发,并在1990年用于“沙漠风暴”行动的联军训练及任务预演。最初JTLS设计用于对联合作战计划进行分析、研究和评估,现在更多地应用于联合作战指挥训练和演习。
JTLS主要用于模拟美军联合任务清单所定义的战役级常规联合作战和合成作战,可以模拟联合空中、地面、海上、两栖和特种部队作战以及有限的核、化学效果、低强度冲突以及冲突前战斗。该系统应用领域包括应急计划和联合战术的分析、制定和评估,备选军事战略的评估,作战单元的结构与武器系统的配置分析,联合参谋演习的作战评估等。
从1983年至今的三十多年中,JTLS经历了多次功能和系统升级,其中在2005年5月发布了JTLS 3.0版,实现了Web功能;在2016年11月升级为5.0版,采用了多级全球格栅地形系统、全球非密数据库并全面实现了地面单元和空中任务指令计划。目前版本为2017年2月发布的5.0.3版。
2. 系统功能及组成
2.1 系统功能
联合战区级模拟系统(JTLS)为构造仿真系统,通过六类模型提供兵力控制、地面作战、空战、海战、后勤保障以及指挥、控制、通信和情报(C3I)作战模拟功能。
1) 兵力控制:包含指挥权限、各方关系和交战规则三个方面。JTLS会授予一方部队的司令官向参与作战模拟的下属分配指挥权并实施管理。每一方参战部队都可确定与其它方之间的关系,这种关系在模拟运行过程中能根据攻击后的结果而改变。JTLS在地面、地对空和空对空交战方面模拟了一系列交战规则的概念,使每个作战单位针对每个敌对方都有一套特定的交战规则。
2) 地面作战:可建立新的地面机动路线;攻击、防御、阻滞或撤退;下达明确的间接火力支援命令;地面布雷、空投布雷或炮兵布雷;地面单元的合成与拆分、交战规则的设定;扫雷;修复目标;摧毁目标;命令增援火力等。具体包括地面部队机动与部署、地面分队攻击作战、战斗系统、火炮作战、空空导弹作战、布雷和扫雷、防空、传感器与干扰机、综合防空网、心理战等。
3) 空战:包括机载预警与控制系统(AWACS)、空中加油、战斗空中巡查及防御性防空、攻击性空中支援(近距离空中支援)、护航、武装侦察和非武装侦察、 电子战、空中拦截和攻击性防空、防空压制、空投部队或补给、空运部队或补给、区域巡逻任务(反潜战监视)等。空战模拟可以通过自动空中任务指令生成器(ATOG)和人工输入所有指示或两种方法的组合使用来实现。参与模拟的人员可以通过空中任务指令的创建在其预期的发射和警报时间之前妥善计划和安排任务。空中任务指令生成器可以创建由不同类型飞机组成的任务包,参与模拟人员可以创建由单独一架飞机完成的任务。
4) 海战:可模拟舰舰导弹攻击与舰炮攻击作战、两栖装载与两栖攻击、区域巡逻和反潜战、基于航母的空中作战、防空(包括末段反导)、水雷作战、外国海军部队遮蔽。
5) 后勤保障:包括后勤保障能力、自动再补给、综合补给、应急补给、补给输送、部队输送、由铁路、船或卡车运输补给;由铁路、船或卡车运输部队、港口装载和海上运输、运输网络等。
6) 指挥、控制、通信和情报:在JTLS中,同一方部队中的所有作战单元能共享战场态势信息,任何一个单元获取的情报都能为整个部队所用,从而使指挥官掌握敌情,制定周密、及时的计划,有效实施军事行动。情报功能包括建制的地面和空中情报、高分辨率部队(High Resolution Units)(即类似特种作战部队小分队等规模非常小的部队)情报收集、空情、海情、非战区情报收集源、为参演者定期提供情报报告或由参演者自行检索情报报告。
2.2 系统架构及组成
早期的JTLS运行在用作通用信息服务器(GENIS)型仿真服务器的UNIX平台上,使用的是Sun Sparc工作站,采用的是C/S架构,该设计需要在大容量信道上交换大的、持久的数据量。
2005年5月发布的JTLS 3.0将基于GENIS的传统体系结构设计成了Web使能的体系结构,并为操作人员提供了对工作站进行“裁剪”的能力。新设计实现了独立于操作系统的基于JAVA的客户端工作站和Web浏览器,大大降低了带宽要求。这种设计类似于商业Web服务,作战模拟数据不再是被“推”向客户端工作站,而是保持在JTLS对象分发授权(JODA)的服务器仓库中,等待查询“请求”。
目前系统支持的操作系统是Red Hat Linux和微软Windows操作系统。所有JTLS组件均可运行于支持Red Hat企业级Linux的平台之上。基于Web主机的界面程序为JAVA 应用程序,可在基于Windows或Linux的工作站上运行。
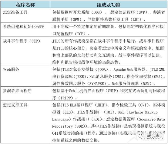
JTLS包括想定准备工具、系统创建和初始化程序、Web服务、参演者界面程序、想定支持工具等主程序及其支撑程序,其中战斗事件程序(CEP)、Web服务、基于Web主机的界面程序(属于参演者界面程序)为该系统的核心程序。JTLS通过这些程序的运作完成想定准备、模拟运行和结果分析等工作。该系统可以在单台或多台计算机上运行,也可以在单个站点或多个站点运行。
JTLS具备与若干个实战C4I系统的接口并可以在局域网和广域网上运行。

3. 作战模拟的具体实施
JTLS作战模拟过程有5类主要人员:演习导演、高级控制员、技术协调员、计算机系统管理员以及参演者。
1) 演习导演:负责对兵棋推演进行计划和管理。
2) 高级控制员:负责对演习过程进行监控并利用JTLS模型建立电子作战空间以满足演习导演所提出的作战需求或训练目标。
3) 技术协调员:负责启动和结束兵棋推演,监控所有用于仿真的计算机资源并提供技术支持。
4) 计算机系统管理员:负责对计算机进行配置和协调软件变更与硬件维护。
5) 参演者:输入兵棋推演的指令并监控所分配兵力的状态。参演者一般分为指挥官、陆、海、空、情报及后勤等六类,具有其所在方部队的指挥权或仅限于所指定的部队的指挥权。
在作战模拟过程中JTLS的组织机构、基本单元连接关系以及兵棋推演/指挥所演习的典型设置如图1、图2、图3所示。

图1 JLTS作战模拟的组织机构示意图

图2 JTLS作战模拟中基本单元连接示意图

图3 JTLS兵棋推演/指挥所演习的典型设置
4. 作战应用
JTLS被部署在美军的联合参谋部、中央司令部、欧洲司令部、南方司令部、太平洋司令部、特种作战司令部以及海军研究生学院等。澳大利亚、日本、法国、沙特阿拉伯等国也是JTLS的用户。
JTLS被应用于美军及其盟军的大型联合军演,其中典型的是“内部观察”演习,这是美中央司令部在伊拉克战争前举行的由军、师一级的指挥官参演的大型网上作战模拟演习。除了军事上的用途外,JTLS还能应用于“非战争军事行动(OOTW)”、应急事件预演及城市安防等方面,如公共安全和灾难预演、地震预防、洪水和飓风等防灾计划、维稳等。
台军在2003年购买了JTLS,系统安装在“联合作战演训中心”(图4),并从2004年开始将该系统应用于“汉光”兵棋推演。

图4 台军“联合作战演训中心”
台军在2004年“汉光20” 兵棋推演中首次使用JTLS,在这次推演中以大陆为假想敌、以制空、制海、“国土防卫”3 阶段进行推演。该系统存有美台共同修订的有关大陆方面的军力参数, 可模拟各种战争状况。该套系统能够与美军太平洋司令部联机并通过该总部与日本、韩国及各地美军连接, 能使美太平洋司令部在线实时掌握全局。2013 年进行的“汉光29” 兵棋推演首度模拟了对2017 年大陆攻台的辽宁舰航母战斗群进行反制。
据台媒体报道,在2017年5月举行的“汉光33”联合兵棋推演中也使用了JTLS,该次军演以2025年大陆军力状态进攻台湾作为想定,开展了五天四夜24小时不间断的兵棋推演,军演的重点包括战力保存、联合情报、监视与侦察运用、联合反封锁及联合反登陆作战等项目(图5)。这次演习设定了大陆在2025年3艘航母建置成军并建成隐形战机以及新型导弹,相关战术战法还模拟了台军是否买到F-35的情形下该如何作战。

图5 “汉光33”演习构想图
据台军“联合作战演训中心”在2015年公开的材料,台军在利用JTLS进行军演时,参与演练的相关单元包括攻击部队、防御部队、演习控制人员、执行人员、观察人员、评审分析人员(如图6所示)。

图6 参与演练的相关单元
台军JTLS与C4I系统等外部系统的连接关系如图7所示。

图7 JTLS与C4I系统等外部系统的连接关系
其中台军想定数据客户端(TSDC)用于通过JTLS对象分发授权(JODA)为COP客户端提取所选择的数据,C4I系统为指挥所提供情报并使受训的观众熟悉C4I系统,无人机系统(UAS)提供来自模拟无人机的侦察图像,军事情报COP系统(MICOPS)为联合演习控制组提供带有COP情报的真实地形,战斗毁伤分析(BDA)是基于Web的工具,用来在JTLS中查询战斗结果。无人机系统(UAS)应用的架构如图8所示。

图8 无人机系统(UAS)应用的架构
5.结语
JTLS将通过灵活、可剪裁、易部署的模拟训练系统支持联合和多国战役级的联合作战训练。该系统的后续发展重点是保持一个稳定、可靠并满足赛博安全要求的系统;通过互操作工具使国防部机构及多国盟军进行有效的作战训练;最大化的利用创新、低成本的技术途径以满足战训需求;快速对当前和未来的训练需求以及C4I互操作需求做出响应。